WARNING:
JavaScript is turned OFF. None of the links on this concept map will
work until it is reactivated.
If you need help turning JavaScript On, click here.
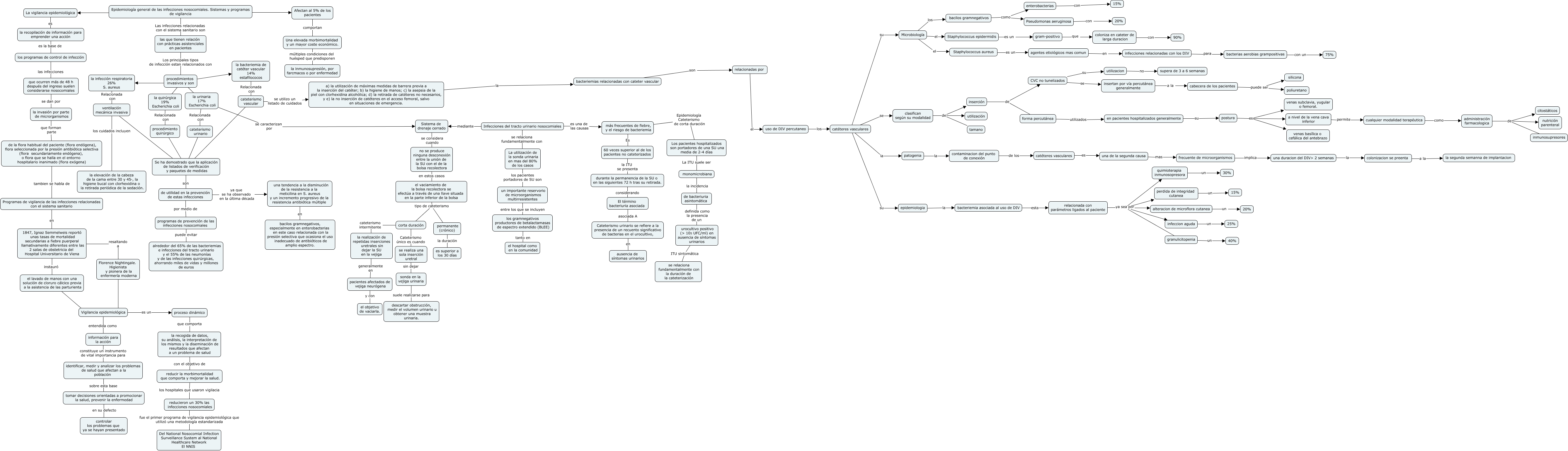
Este Cmap, tiene información relacionada con: articulo 2, procedimientos invasivos y son ???? la infección respiratoria 26% S. aureus, infecciones relacionadas con los DIV para bacterias aerobias grampositivas, identificar, medir y analizar los problemas de salud que afectan a la población sobre esta base tomar decisiones orientadas a promocionar la salud, prevenir la enfermedad, Microbiología el Staphylococcus epidermidis, Una elevada morbimortalidad y un mayor coste económico. múltiples condiciones del huésped que predisponen la inmunosupresión, por farcmacos o por enfermedad, Pseudomonas aeruginosa con 20%, cateterismo vascular se utilizo un listado de cuidados a) la utilización de máximas medidas de barrera previa a la inserción del catéter; b) la higiene de manos; c) la asepsia de la piel con clorhexidina alcohólica; d) la retirada de catéteres no necesarios, y e) la no inserción de catéteres en el acceso femoral, salvo en situaciones de emergencia., Los pacientes hospitalizados son portadores de una SU una media de 2-4 días La ITU suele ser monomicrobiana, bacilos gramnegativos como enterobacterias, de la flora habitual del paciente (flora endógena), flora seleccionada por la presión antibiótica selectiva (flora secundariamente endógena), o flora que se halla en el entorno hospitalario inanimado (flora exógena) tambien se habla de Programas de vigilancia de las infecciones relacionadas con el sistema sanitario, las que tienen relación con prácticas asistenciales en pacientes Los principales tipos de infección estan relacionados con procedimientos invasivos y son, procedimientos invasivos y son ???? la urinaria 17% Escherichia coli, Sistema de drenaje cerrado se considera cuando no se produce ninguna desconexión entre la unión de la SU con el de la bolsa recolectora, Epidemiología general de las infecciones nosocomiales. Sistemas y programas de vigilancia Las infecciones relacionadas con el sistema sanitario son las que tienen relación con prácticas asistenciales en pacientes, relacionada con parámetros ligados al paciente ya sea por granulicitopenia, clasifican según su modalidad de utilización, postura es venas basílica o cefálica del antebrazo, durante la permanencia de la SU o en las siguientes 72 h tras su retirada. considerando El término bacteriuria asociada, Microbiología el Staphylococcus aureus, Vigilancia epidemiológica entendida como información para la acción