WARNING:
JavaScript is turned OFF. None of the links on this concept map will
work until it is reactivated.
If you need help turning JavaScript On, click here.
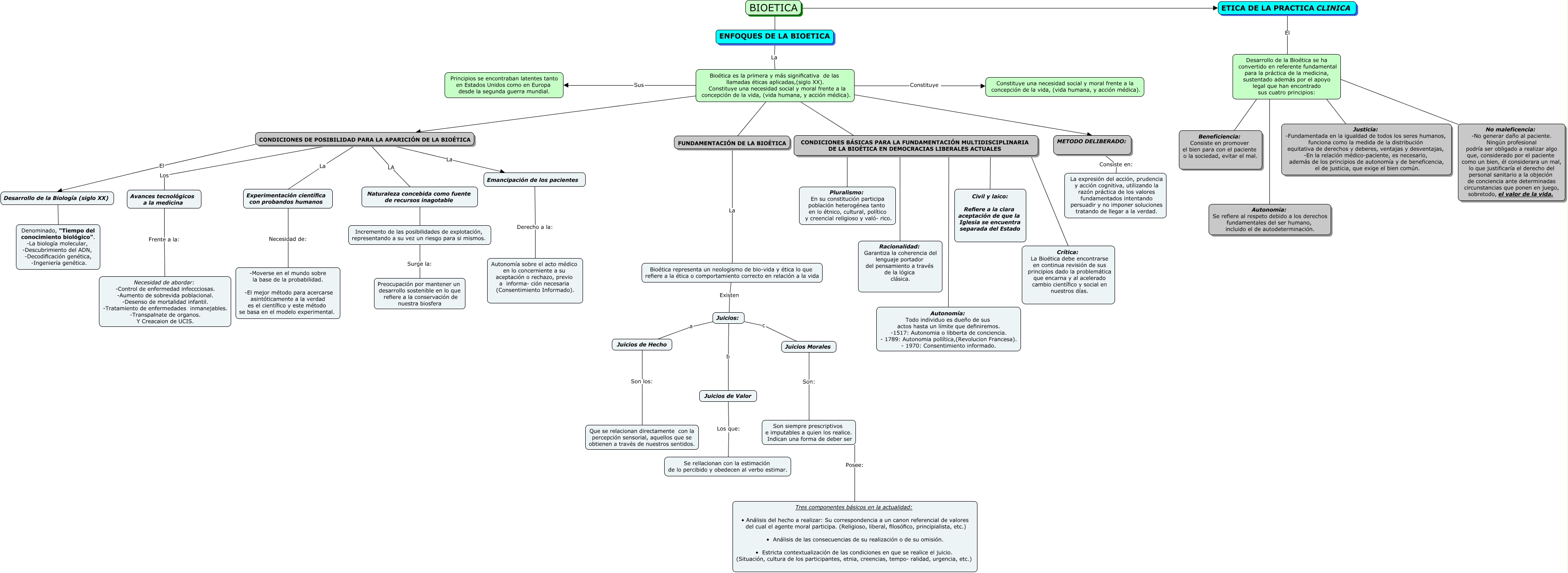
Este Cmap, tiene información relacionada con: MAPA CONCEPTUAL DE LOS ENFOQUES DE LA BIOETICA_FREDDY ESPAÑA, Incremento de las posibilidades de explotación, representando a su vez un riesgo para si mismos. Surge la: Preocupación por mantener un desarrollo sostenible en lo que refiere a la conservación de nuestra biosfera, Bioética es la primera y más significativa de las llamadas éticas aplicadas,(siglo XX). Constituye una necesidad social y moral frente a la concepción de la vida, (vida humana, y acción médica). ???? METODO DELIBERADO:, ETICA DE LA PRACTICA CLINICA El Desarrollo de la Bioética se ha convertido en referente fundamental para la práctica de la medicina, sustentado además por el apoyo legal que han encontrado sus cuatro principios:, CONDICIONES BÁSICAS PARA LA FUNDAMENTACIÓN MULTIDISCIPLINARIA DE LA BIOÉTICA EN DEMOCRACIAS LIBERALES ACTUALES ???? Pluralismo: En su constitución participa población heterogénea tanto en lo étnico, cultural, político y creencial religioso y való- rico., Bioética es la primera y más significativa de las llamadas éticas aplicadas,(siglo XX). Constituye una necesidad social y moral frente a la concepción de la vida, (vida humana, y acción médica). Sus Principios se encontraban latentes tanto en Estados Unidos como en Europa desde la segunda guerra mundial., Experimentación científica con probandos humanos Necesidad de: -Moverse en el mundo sobre la base de la probabilidad. -El mejor método para acercarse asintóticamente a la verdad es el científico y este método se basa en el modelo experimental., CONDICIONES BÁSICAS PARA LA FUNDAMENTACIÓN MULTIDISCIPLINARIA DE LA BIOÉTICA EN DEMOCRACIAS LIBERALES ACTUALES ???? Civil y laico: Refiere a la clara aceptación de que la Iglesia se encuentra separada del Estado, CONDICIONES DE POSIBILIDAD PARA LA APARICIÓN DE LA BIOÉTICA La Emancipación de los pacientes, Juicios: b Juicios de Valor, Juicios: a Juicios de Hecho, Desarrollo de la Bioética se ha convertido en referente fundamental para la práctica de la medicina, sustentado además por el apoyo legal que han encontrado sus cuatro principios: ???? No maleficencia: -No generar daño al paciente. Ningún profesional podría ser obligado a realizar algo que, considerado por el paciente como un bien, él considerara un mal, lo que justificaría el derecho del personal sanitario a la objeción de conciencia ante determinadas circunstancias que ponen en juego, sobretodo, el valor de la vida., CONDICIONES DE POSIBILIDAD PARA LA APARICIÓN DE LA BIOÉTICA Los Avances tecnológicos a la medicina, CONDICIONES DE POSIBILIDAD PARA LA APARICIÓN DE LA BIOÉTICA La Experimentación científica con probandos humanos, Bioética es la primera y más significativa de las llamadas éticas aplicadas,(siglo XX). Constituye una necesidad social y moral frente a la concepción de la vida, (vida humana, y acción médica). ???? FUNDAMENTACIÓN DE LA BIOÉTICA, Desarrollo de la Bioética se ha convertido en referente fundamental para la práctica de la medicina, sustentado además por el apoyo legal que han encontrado sus cuatro principios: ???? Autonomia: Se refiere al respeto debido a los derechos fundamentales del ser humano, incluido el de autodeterminación., Emancipación de los pacientes Derecho a la: Autonomía sobre el acto médico en lo concerniente a su aceptación o rechazo, previo a informa- ción necesaria (Consentimiento Informado)., METODO DELIBERADO: Consiste en: La expresión del acción, prudencia y acción cognitiva, utilizando la razón práctica de los valores fundamentados intentando persuadir y no imponer soluciones tratando de llegar a la verdad., Bioética es la primera y más significativa de las llamadas éticas aplicadas,(siglo XX). Constituye una necesidad social y moral frente a la concepción de la vida, (vida humana, y acción médica). ???? CONDICIONES BÁSICAS PARA LA FUNDAMENTACIÓN MULTIDISCIPLINARIA DE LA BIOÉTICA EN DEMOCRACIAS LIBERALES ACTUALES, ENFOQUES DE LA BIOETICA La Bioética es la primera y más significativa de las llamadas éticas aplicadas,(siglo XX). Constituye una necesidad social y moral frente a la concepción de la vida, (vida humana, y acción médica)., CONDICIONES DE POSIBILIDAD PARA LA APARICIÓN DE LA BIOÉTICA El Desarrollo de la Biología (siglo XX)