WARNING:
JavaScript is turned OFF. None of the links on this concept map will
work until it is reactivated.
If you need help turning JavaScript On, click here.
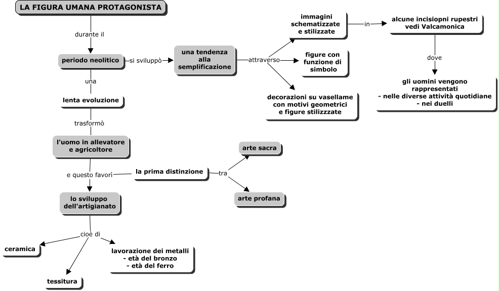
Questa Cmap, creata con IHMC CmapTools, contiene informazioni relative a: La figura umana protagonista, la prima distinzione tra arte profana, l'uomo in allevatore e agricoltore e questo favorì lo sviluppo dell'artigianato, lo sviluppo dell'artigianato cioè di ceramica, l'uomo in allevatore e agricoltore e questo favorì la prima distinzione, immagini schematizzate e stilizzate in alcune incisiopni rupestri vedi Valcamonica, lenta evoluzione trasformò l'uomo in allevatore e agricoltore, lo sviluppo dell'artigianato cioè di lavorazione dei metalli - età del bronzo - età del ferro, la prima distinzione tra arte sacra, LA FIGURA UMANA PROTAGONISTA durante il periodo neolitico, una tendenza alla semplificazione attraverso figure con funzione di simbolo, una tendenza alla semplificazione attraverso immagini schematizzate e stilizzate, periodo neolitico si sviluppò una tendenza alla semplificazione, lo sviluppo dell'artigianato cioè di tessitura, alcune incisiopni rupestri vedi Valcamonica dove gli uomini vengono rappresentati - nelle diverse attività quotidiane - nei duelli, una tendenza alla semplificazione attraverso decorazioni su vasellame con motivi geometrici e figure stilizzzate, periodo neolitico una lenta evoluzione