WARNING:
JavaScript is turned OFF. None of the links on this concept map will
work until it is reactivated.
If you need help turning JavaScript On, click here.
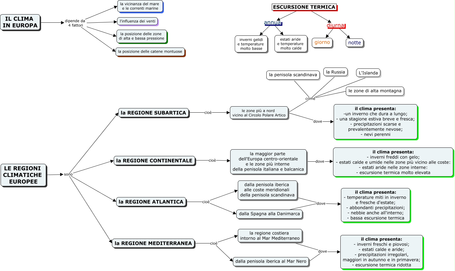
Questa Cmap, creata con IHMC CmapTools, contiene informazioni relative a: IL CLIMA IN EUROPA, le zone più a nord vicino al Circolo Polare Artico come la Russia, le zone più a nord vicino al Circolo Polare Artico dove il clima presenta: -un inverno che dura a lungo; - una stagione estiva breve e fresca; - precipitazioni scarse e prevalentemente nevose; - nevi perenni, la regione costiera intorno al Mar Mediterraneo dove dalla penisola iberica al Mar Nero, IL CLIMA IN EUROPA dipende da 4 fattori la vicinanza del mare e le correnti marine, le zone più a nord vicino al Circolo Polare Artico come L'Islanda, dalla penisola iberica alle coste meridionali della penisola scandinava dove il clima presenta: - temperature miti in inverno e fresche d'estate; - abbondanti precipitazioni; - nebbie anche all'interno; - bassa escursione termica, IL CLIMA IN EUROPA dipende da 4 fattori la posizione delle catene montuose, dalla Spagna alla Danimarca dove il clima presenta: - temperature miti in inverno e fresche d'estate; - abbondanti precipitazioni; - nebbie anche all'interno; - bassa escursione termica, la REGIONE ATLANTICA cioè dalla penisola iberica alle coste meridionali della penisola scandinava, la REGIONE MEDITERRANEA cioè la regione costiera intorno al Mar Mediterraneo, LE REGIONI CLIMATICHE EUROPEE sono la REGIONE ATLANTICA, IL CLIMA IN EUROPA dipende da 4 fattori la posizione delle zone di alta e bassa pressione, la REGIONE CONTINENTALE cioè la maggior parte dell'Europa centro-orientale e le zone più interne della penisola italiana e balcanica, le zone più a nord vicino al Circolo Polare Artico come le zone di alta montagna, le zone più a nord vicino al Circolo Polare Artico come la penisola scandinava, ESCURSIONE TERMICA annua estati aride e temperature molto calde, ESCURSIONE TERMICA diurna notte, la regione costiera intorno al Mar Mediterraneo dove il clima presenta: - inverni freschi e piovosi; - estati calde e aride; - precipitazioni irregolari, maggiori in autunno e in primavera; - escursione termica ridotta, la maggior parte dell'Europa centro-orientale e le zone più interne della penisola italiana e balcanica dove il clima presenta: - inverni freddi con gelo; - estati calde e umide nelle zone più vicino alle coste: - estati aride nelle zone interne: - escursione termica molto elevata, ESCURSIONE TERMICA diurna giorno