WARNING:
JavaScript is turned OFF. None of the links on this concept map will
work until it is reactivated.
If you need help turning JavaScript On, click here.
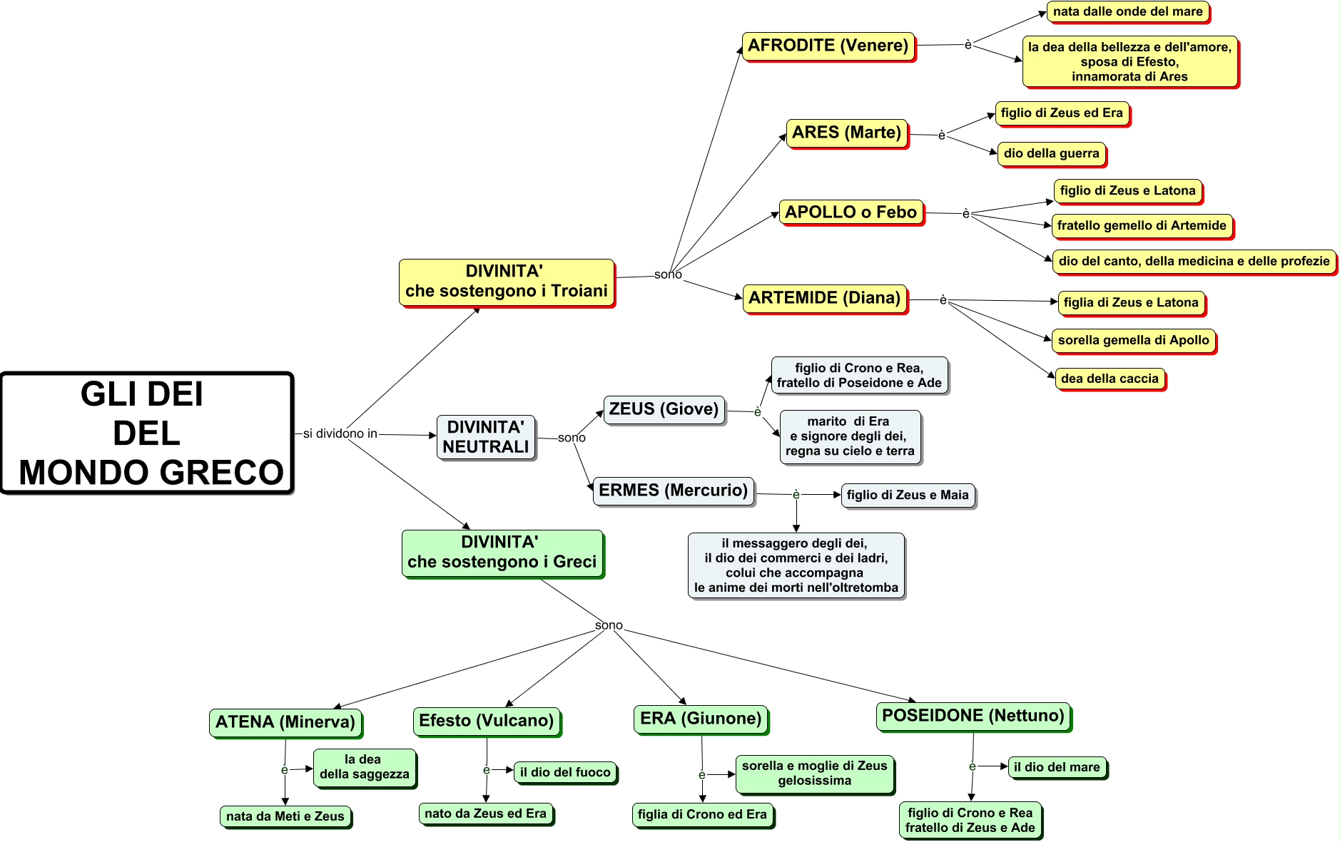
Questa Cmap, creata con IHMC CmapTools, contiene informazioni relative a: divinità del mondo greco, ZEUS (Giove) è figlio di Crono e Rea, fratello di Poseidone e Ade, DIVINITA' che sostengono i Greci sono POSEIDONE (Nettuno), POSEIDONE (Nettuno) è figlio di Crono e Rea fratello di Zeus e Ade, Efesto (Vulcano) è il dio del fuoco, AFRODITE (Venere) è la dea della bellezza e dell'amore, sposa di Efesto, innamorata di Ares, DIVINITA' NEUTRALI sono ERMES (Mercurio), GLI DEI DEL MONDO GRECO si dividono in DIVINITA' che sostengono i Troiani, ARTEMIDE (Diana) è figlia di Zeus e Latona, ZEUS (Giove) è marito di Era e signore degli dei, regna su cielo e terra, DIVINITA' che sostengono i Troiani sono AFRODITE (Venere), APOLLO o Febo è fratello gemello di Artemide, DIVINITA' che sostengono i Greci sono ERA (Giunone), DIVINITA' che sostengono i Troiani sono ARTEMIDE (Diana), ARTEMIDE (Diana) è dea della caccia, ERMES (Mercurio) è il messaggero degli dei, il dio dei commerci e dei ladri, colui che accompagna le anime dei morti nell'oltretomba, DIVINITA' che sostengono i Greci sono ATENA (Minerva), APOLLO o Febo è dio del canto, della medicina e delle profezie, ATENA (Minerva) è la dea della saggezza, DIVINITA' che sostengono i Troiani sono ARES (Marte), ERA (Giunone) è sorella e moglie di Zeus gelosissima