WARNING:
JavaScript is turned OFF. None of the links on this concept map will
work until it is reactivated.
If you need help turning JavaScript On, click here.
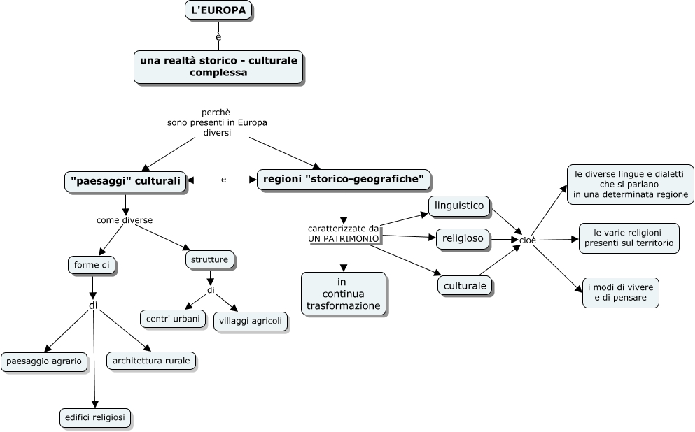
Questa Cmap, creata con IHMC CmapTools, contiene informazioni relative a: EUROPA geografia, storia e cultura, "paesaggi" culturali come diverse strutture, linguistico cioè i modi di vivere e di pensare, regioni "storico-geografiche" caratterizzate da UN PATRIMONIO religioso, religioso cioè le varie religioni presenti sul territorio, linguistico cioè le diverse lingue e dialetti che si parlano in una determinata regione, una realtà storico - culturale complessa perchè sono presenti in Europa diversi "paesaggi" culturali, culturale cioè le varie religioni presenti sul territorio, religioso cioè i modi di vivere e di pensare, forme di di architettura rurale, culturale cioè i modi di vivere e di pensare, una realtà storico - culturale complessa perchè sono presenti in Europa diversi regioni "storico-geografiche", forme di di edifici religiosi, L'EUROPA è una realtà storico - culturale complessa, strutture di centri urbani, religioso cioè le diverse lingue e dialetti che si parlano in una determinata regione, regioni "storico-geografiche" caratterizzate da UN PATRIMONIO in continua trasformazione, strutture di villaggi agricoli, forme di di paesaggio agrario, regioni "storico-geografiche" caratterizzate da UN PATRIMONIO culturale, linguistico cioè le varie religioni presenti sul territorio