WARNING:
JavaScript is turned OFF. None of the links on this concept map will
work until it is reactivated.
If you need help turning JavaScript On, click here.
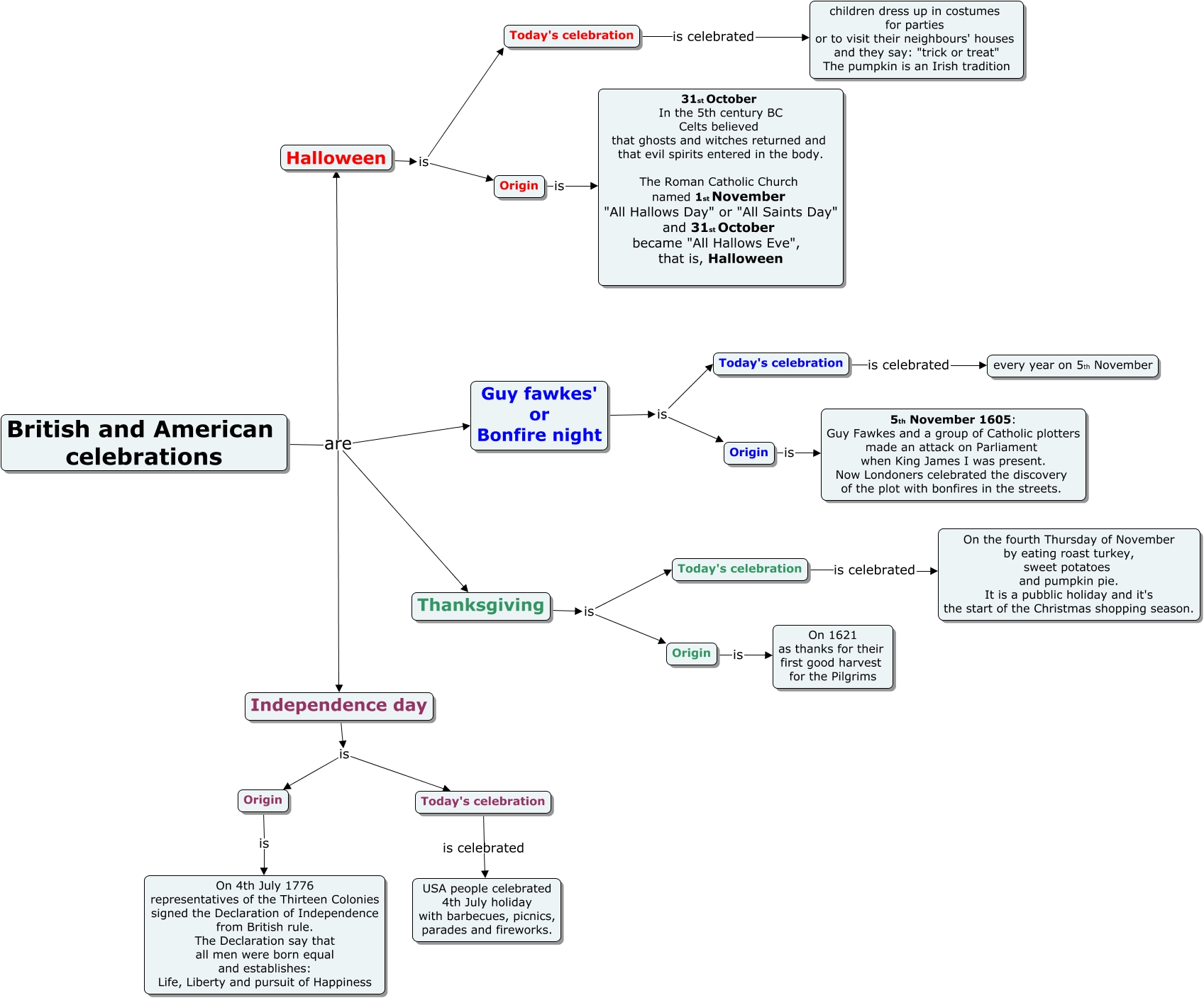
Questa Cmap, creata con IHMC CmapTools, contiene informazioni relative a: British and American celebrations 1, Origin is On 4th July 1776 representatives of the Thirteen Colonies signed the Declaration of Independence from British rule. The Declaration say that all men were born equal and establishes: Life, Liberty and pursuit of Happiness, Halloween is Origin, Independence day is Today's celebration, Origin is On 1621 as thanks for their first good harvest for the Pilgrims, Origin is 31st October In the 5th century BC Celts believed that ghosts and witches returned and that evil spirits entered in the body. The Roman Catholic Church named 1st November "All Hallows Day" or "All Saints Day" and 31st October became "All Hallows Eve", that is, Halloween, Guy fawkes' or Bonfire night is Today's celebration, Thanksgiving is Origin, British and American celebrations are Independence day, Guy fawkes' or Bonfire night is Origin, Independence day is Origin, British and American celebrations are Guy fawkes' or Bonfire night, British and American celebrations are Thanksgiving, Today's celebration is celebrated USA people celebrated 4th July holiday with barbecues, picnics, parades and fireworks., Origin is 5th November 1605: Guy Fawkes and a group of Catholic plotters made an attack on Parliament when King James I was present. Now Londoners celebrated the discovery of the plot with bonfires in the streets., Halloween is Today's celebration, Today's celebration is celebrated On the fourth Thursday of November by eating roast turkey, sweet potatoes and pumpkin pie. It is a pubblic holiday and it's the start of the Christmas shopping season., Thanksgiving is Today's celebration, British and American celebrations are Halloween, Today's celebration is celebrated every year on 5th November, Today's celebration is celebrated children dress up in costumes for parties or to visit their neighbours' houses and they say: "trick or treat" The pumpkin is an Irish tradition