WARNING:
JavaScript is turned OFF. None of the links on this concept map will
work until it is reactivated.
If you need help turning JavaScript On, click here.
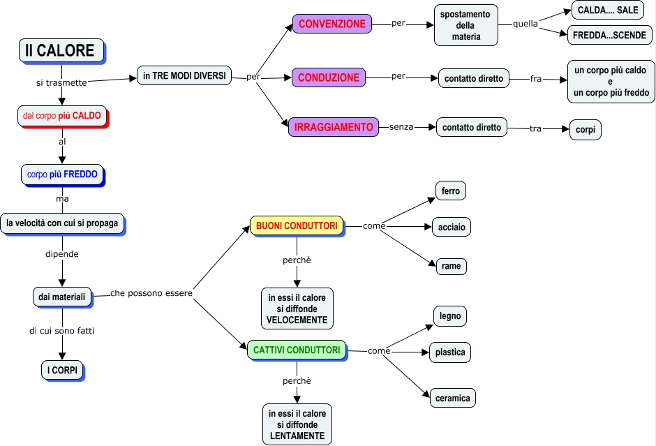
Questa Cmap, creata con IHMC CmapTools, contiene informazioni relative a: COME SI PROPAGA IL CALORE, Il CALORE si trasmette dal corpo più CALDO, BUONI CONDUTTORI perchè in essi il calore si diffonde VELOCEMENTE, CONDUZIONE per contatto diretto, in TRE MODI DIVERSI per CONDUZIONE, BUONI CONDUTTORI come acciaio, IRRAGGIAMENTO senza contatto diretto, dal corpo più CALDO al corpo più FREDDO, CATTIVI CONDUTTORI come legno, dai materiali di cui sono fatti I CORPI, contatto diretto fra un corpo più caldo e un corpo più freddo, dai materiali che possono essere BUONI CONDUTTORI, corpo più FREDDO ma la velocità con cui si propaga, spostamento della materia quella CALDA.... SALE, CATTIVI CONDUTTORI perchè in essi il calore si diffonde LENTAMENTE, in TRE MODI DIVERSI per IRRAGGIAMENTO, CONVENZIONE per spostamento della materia, contatto diretto tra corpi, BUONI CONDUTTORI come rame, la velocità con cui si propaga dipende dai materiali, CATTIVI CONDUTTORI come plastica