WARNING:
JavaScript is turned OFF. None of the links on this concept map will
work until it is reactivated.
If you need help turning JavaScript On, click here.
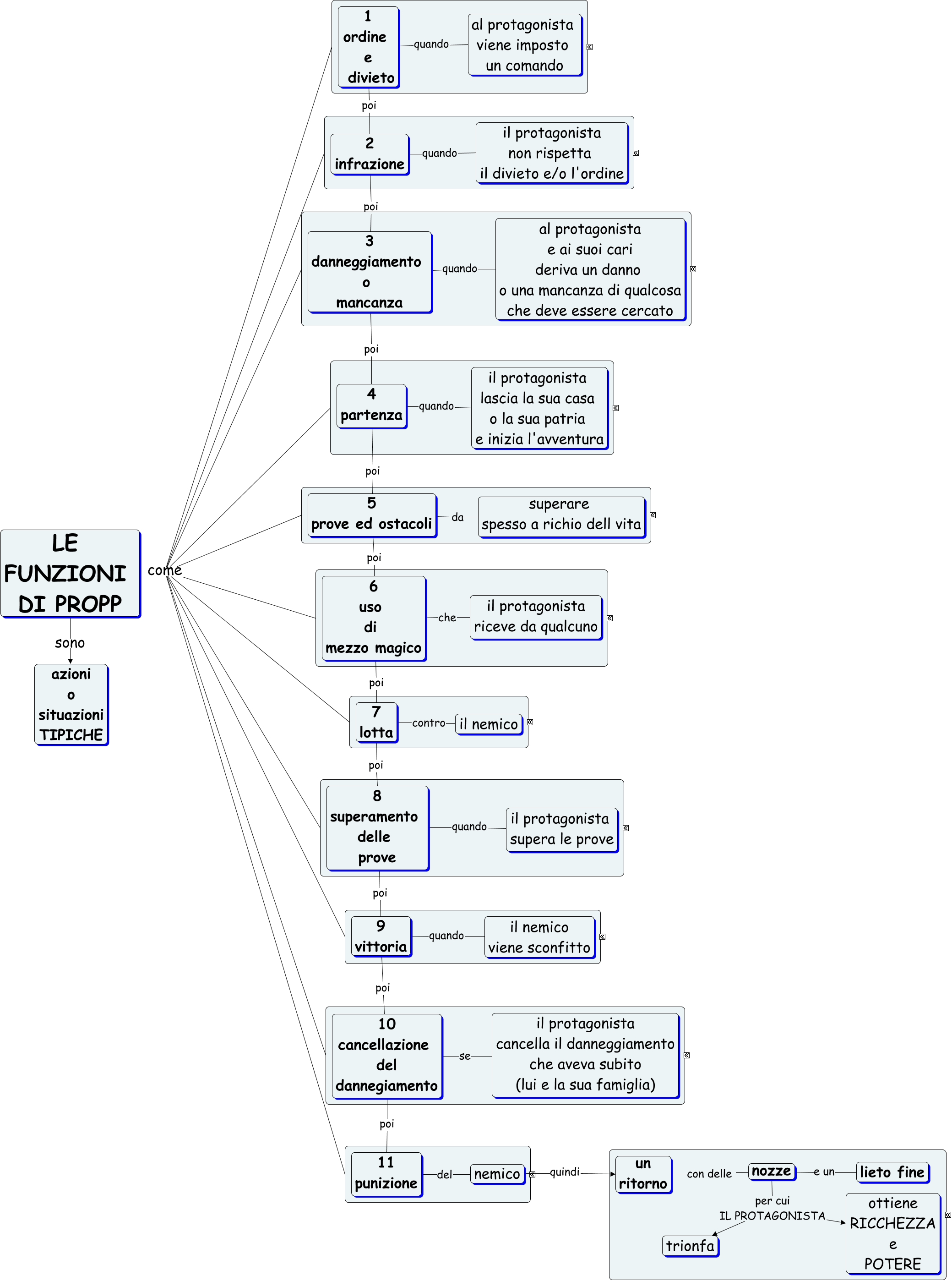
Questa Cmap, creata con IHMC CmapTools, contiene informazioni relative a: FUNZIONI di PROPP, LE FUNZIONI DI PROPP come ????, 5 prove ed ostacoli da superare spesso a richio dell vita, 3 danneggiamento o mancanza poi 4 partenza, LE FUNZIONI DI PROPP come ????, 8 superamento delle prove poi 9 vittoria, 7 lotta contro il nemico, 8 superamento delle prove quando il protagonista supera le prove, 1 ordine e divieto quando al protagonista viene imposto un comando, nozze e un lieto fine, un ritorno con delle nozze, LE FUNZIONI DI PROPP come ????, nozze per cui IL PROTAGONISTA ottiene RICCHEZZA e POTERE, 6 uso di mezzo magico poi 7 lotta, 2 infrazione poi 3 danneggiamento o mancanza, LE FUNZIONI DI PROPP come ????, LE FUNZIONI DI PROPP come ????, 10 cancellazione del dannegiamento poi 11 punizione, 7 lotta poi 8 superamento delle prove, 6 uso di mezzo magico che il protagonista riceve da qualcuno, 5 prove ed ostacoli poi 6 uso di mezzo magico