WARNING:
JavaScript is turned OFF. None of the links on this concept map will
work until it is reactivated.
If you need help turning JavaScript On, click here.
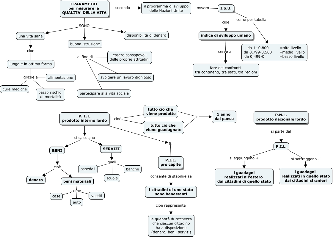
Questa Cmap, creata con IHMC CmapTools, contiene informazioni relative a: ISU, P.I.L. pro capite consente di stabilire se i cittadini di uno stato sono benestanti, una vita sana cioè lunga e in ottima forma, lunga e in ottima forma grazie a basso rischio di mortalità, I PARAMETRI per misurare la QUALITA' DELLA VITA secondo il programma di sviluppo delle Nazioni Unite, lunga e in ottima forma grazie a alimentazione, BENI cioè beni materiali, I PARAMETRI per misurare la QUALITA' DELLA VITA SONO buona istruzione, P.I.L. si sottraggono - i guadagni realizzati in quello stato dai cittadini stranieri, lunga e in ottima forma grazie a cure mediche, P.I.L. si aggiungono + i guadagni realizzati all'estero dai cittadini di quello stato, SERVIZI quali banche, beni materiali come vestiti, buona istruzione al fine di partecipare alla vita sociale, beni materiali come auto, tutto ciò che viene prodotto in tutto ciò che viene guadagnato, P. I. L prodotto interno lordo si calcolano BENI, tutto ciò che viene prodotto in 1 anno dal paese, P.N.L. prodotto nazionale lordo si parte dal P.I.L., il programma di sviluppo delle Nazioni Unite ovvero I.S.U., I.S.U. cioè indice di sviluppo umano