IHMC Public Cmaps

        CLAUDIA BURZIO
        C-MAP PER SITO DORIA

            Bisogni economici - bisogni economici.jpg
            Classificazione dei bisogni.jpg
            Copia di MITO 1.jpg
            Copia di MITO 2.jpg
            diritti personali.jpg
            l'uomo e il viaggio.jpg
            la tutela dei dati personali - tutela dati personali.jpg
            legge e giustizia - legge e giustizia.jpg
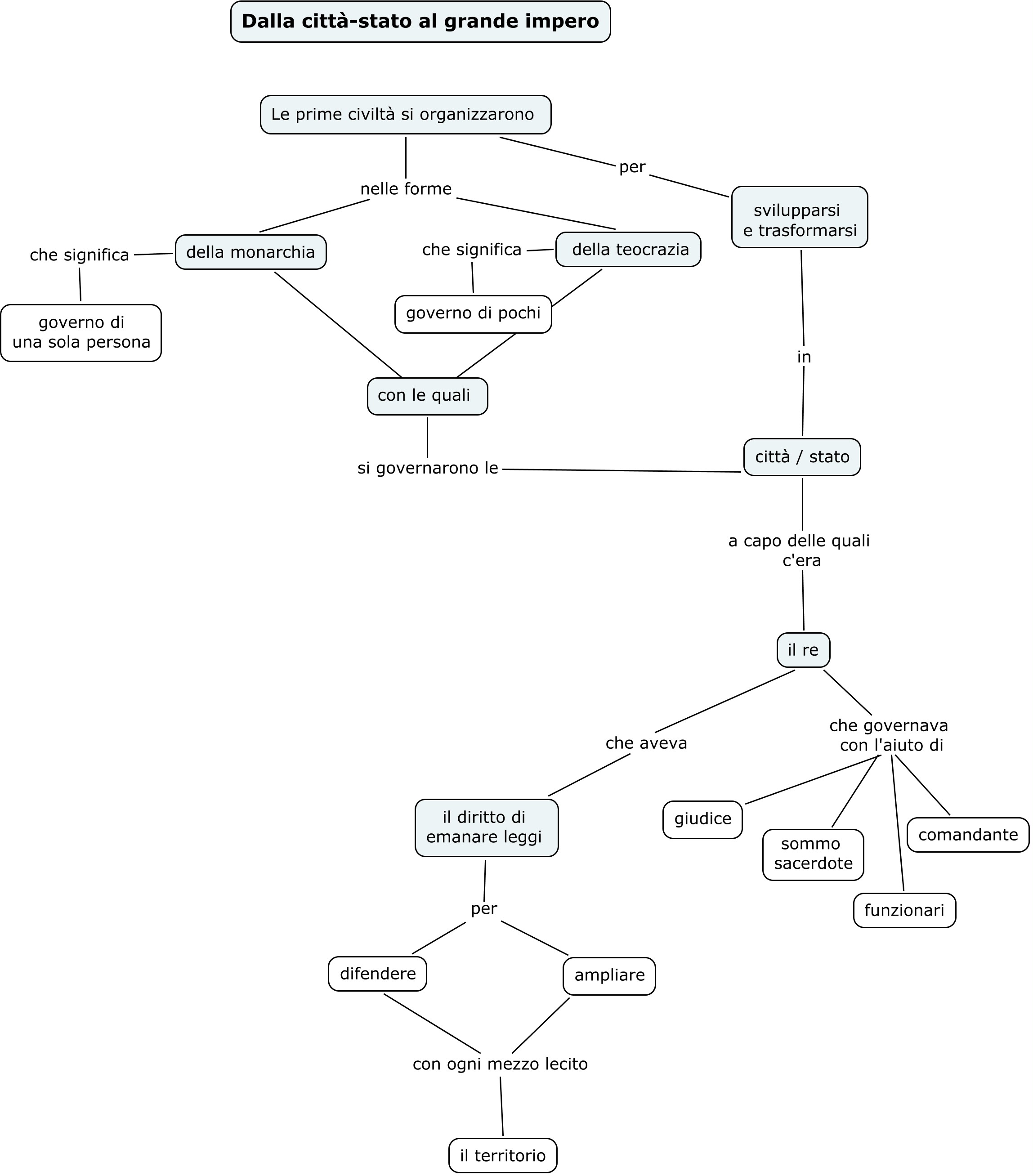
            le prime forme di governo.jpg
            mappa del fascismo e del nazismo.jpg
            mappa Mussolini e propaganda 2.jpg
            MITO.jpg
            PRIMA RIVOLUZIONE INDUSTRIALE - Quali conseguenze ebbe la prima rivoluzione industriale.jpg
            viaggio come tema centrale della letteratura.jpg
            viaggio come tema centrale della letteratura due.jpg