WARNING:
JavaScript is turned OFF. None of the links on this concept map will
work until it is reactivated.
If you need help turning JavaScript On, click here.
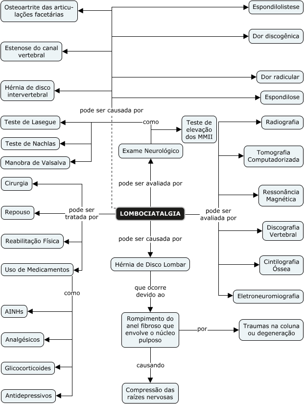
Esse mapa conceitual, produzido no IHMC CmapTools, tem a informação relacionada a: Lombociatalgia, LOMBOCIATALGIA pode ser tratada por Cirurgia, LOMBOCIATALGIA pode ser causada por Espondilose, Uso de Medicamentos como Antidepressivos, LOMBOCIATALGIA pode ser causada por Dor discogênica, LOMBOCIATALGIA pode ser tratada por Uso de Medicamentos, Rompimento do anel fibroso que envolve o núcleo pulposo por Traumas na coluna ou degeneração, LOMBOCIATALGIA pode ser causada por Hérnia de disco intervertebral, LOMBOCIATALGIA pode ser tratada por Repouso, Rompimento do anel fibroso que envolve o núcleo pulposo causando Compressão das raízes nervosas, LOMBOCIATALGIA pode ser causada por Dor radicular, LOMBOCIATALGIA pode ser causada por Osteoartrite das articu- lações facetárias, LOMBOCIATALGIA pode ser avaliada por Cintilografia Óssea, Uso de Medicamentos como Glicocorticoides, LOMBOCIATALGIA pode ser avaliada por Discografia Vertebral, LOMBOCIATALGIA pode ser causada por Estenose do canal vertebral, Hérnia de Disco Lombar que ocorre devido ao Rompimento do anel fibroso que envolve o núcleo pulposo, Uso de Medicamentos como AINHs, LOMBOCIATALGIA pode ser avaliada por Exame Neurológico, LOMBOCIATALGIA pode ser avaliada por Ressonância Magnética, Exame Neurológico como Teste de Lasegue