WARNING:
JavaScript is turned OFF. None of the links on this concept map will
work until it is reactivated.
If you need help turning JavaScript On, click here.
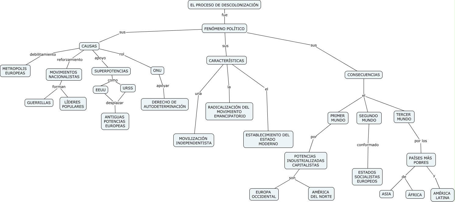
Este Cmap, tiene información relacionada con: PROCESO DE DESCOLONIZACIÓN, EEUU desplazar ANTIGUAS POTENCIAS EUROPEAS, ONU apoyar DERECHO DE AUTODETERMINACIÓN, CARACTERÍSTICAS la RADICALIZACIÓN DEL MOVIMIENTO EMANCIPATORIO, PAÍSES MÁS POBRES de ASIA, MOVIMIENTOS NACIONALISTAS forman LÍDERES POPULARES, CARACTERÍSTICAS el ESTABLECIMIENTO DEL ESTADO MODERNO, POTENCIAS INDUSTRIALIZADAS CAPITALISTAS son AMÉRICA DEL NORTE, CAUSAS rol ONU, FENÓMENO POLÍTICO sus CAUSAS, SEGUNDO MUNDO conformado ESTADOS SOCIALISTAS EUROPEOS, URSS desplazar ANTIGUAS POTENCIAS EUROPEAS, CONSECUENCIAS el PRIMER MUNDO, CAUSAS apoyo SUPERPOTENCIAS, CAUSAS debilitamiento METROPOLIS EUROPEAS, FENÓMENO POLÍTICO sus CARACTERÍSTICAS, CONSECUENCIAS el TERCER MUNDO, CONSECUENCIAS el SEGUNDO MUNDO, TERCER MUNDO por los PAÍSES MÁS POBRES, PRIMER MUNDO por POTENCIAS INDUSTRIALIZADAS CAPITALISTAS, SUPERPOTENCIAS como EEUU