WARNING:
JavaScript is turned OFF. None of the links on this concept map will
work until it is reactivated.
If you need help turning JavaScript On, click here.
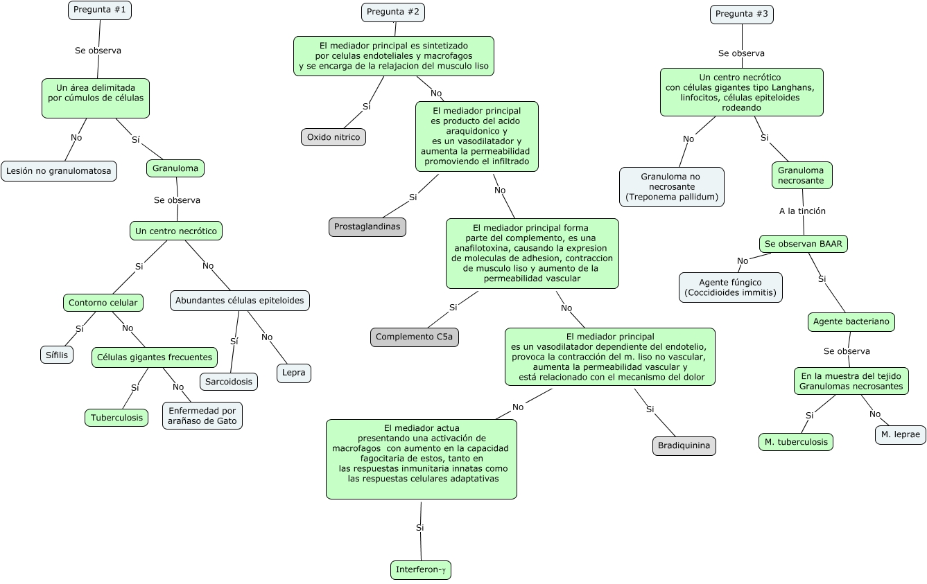
This Concept Map, created with IHMC CmapTools, has information related to: Algoritmo 2 unidad 3, Un área delimitada por cúmulos de células No Lesión no granulomatosa, Pregunta #3 Se observa Un centro necrótico con células gigantes tipo Langhans, linfocitos, células epiteloides rodeando, Se observan BAAR No Agente fúngico (Coccidioides immitis), Un centro necrótico con células gigantes tipo Langhans, linfocitos, células epiteloides rodeando Si Granuloma necrosante, El mediador principal forma parte del complemento, es una anafilotoxina, causando la expresion de moleculas de adhesion, contraccion de musculo liso y aumento de la permeabilidad vascular No El mediador principal es un vasodilatador dependiente del endotelio, provoca la contracción del m. liso no vascular, aumenta la permeabilidad vascular y está relacionado con el mecanismo del dolor, El mediador principal es sintetizado por celulas endoteliales y macrofagos y se encarga de la relajacion del musculo liso No El mediador principal es producto del acido araquidonico y es un vasodilatador y aumenta la permeabilidad promoviendo el infiltrado, El mediador principal es producto del acido araquidonico y es un vasodilatador y aumenta la permeabilidad promoviendo el infiltrado No El mediador principal forma parte del complemento, es una anafilotoxina, causando la expresion de moleculas de adhesion, contraccion de musculo liso y aumento de la permeabilidad vascular, El mediador principal es sintetizado por celulas endoteliales y macrofagos y se encarga de la relajacion del musculo liso Si Oxido nitrico, El mediador actua presentando una activación de macrofagos con aumento en la capacidad fagocitaria de estos, tanto en las respuestas inmunitaria innatas como las respuestas celulares adaptativas Si Interferon-γ, Granuloma necrosante A la tinción Se observan BAAR, Se observan BAAR Si Agente bacteriano, Un centro necrótico con células gigantes tipo Langhans, linfocitos, células epiteloides rodeando No Granuloma no necrosante (Treponema pallidum), Agente bacteriano Se observa En la muestra del tejido Granulomas necrosantes, Granuloma Se observa Un centro necrótico, El mediador principal es un vasodilatador dependiente del endotelio, provoca la contracción del m. liso no vascular, aumenta la permeabilidad vascular y está relacionado con el mecanismo del dolor Si Bradiquinina, Abundantes células epiteloides No Lepra, Células gigantes frecuentes Sí Tuberculosis, En la muestra del tejido Granulomas necrosantes No M. leprae, Pregunta #2 C5a El mediador principal es sintetizado por celulas endoteliales y macrofagos y se encarga de la relajacion del musculo liso, Pregunta #1 Se observa Un área delimitada por cúmulos de células