WARNING:
JavaScript is turned OFF. None of the links on this concept map will
work until it is reactivated.
If you need help turning JavaScript On, click here.
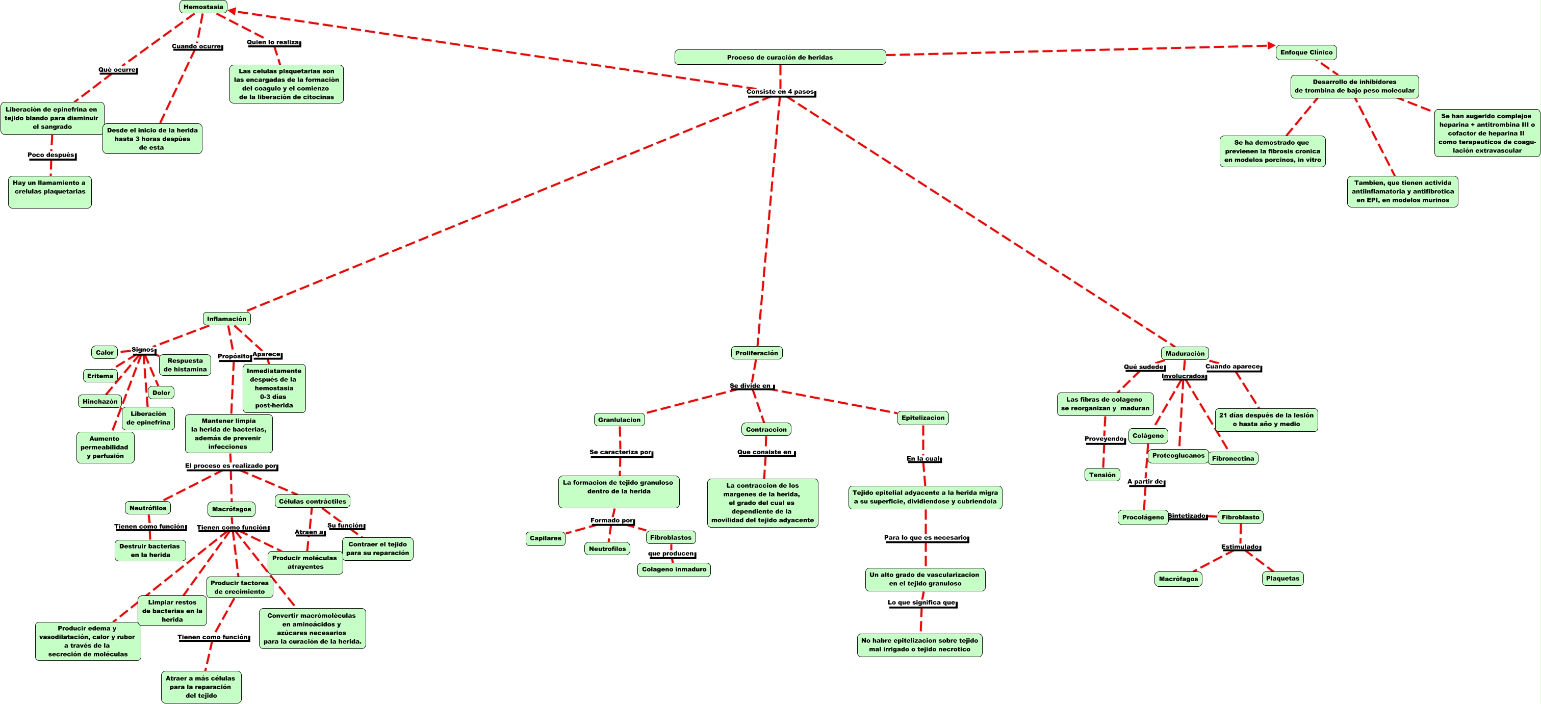
Este Cmap, tiene información relacionada con: peñamapa, Fibroblasto Estimulado Plaquetas, Maduración Involucrados Fibronectina, Producir factores de crecimiento Tienen como función Atraer a más células para la reparación del tejido, La formacion de tejido granuloso dentro de la herida Formado por Neutrofilos, Macrófagos Tienen como función Producir moléculas atrayentes, Maduración Involucrados Proteoglucanos, Inflamación Signos Hinchazón, Macrófagos Tienen como función Producir edema y vasodilatación, calor y rubor a través de la secreción de moléculas, Inflamación Signos Dolor, Un alto grado de vascularizacion en el tejido granuloso Lo que significa que No habre epitelizacion sobre tejido mal irrigado o tejido necrotico, Mantener limpia la herida de bacterias, además de prevenir infecciones El proceso es realizado por Macrófagos, Inflamación Signos Aumento permeabilidad y perfusión, Inflamación Signos Respuesta de histamina, Desarrollo de inhibidores de trombina de bajo peso molecular ???? Se ha demostrado que previenen la fibrosis cronica en modelos porcinos, in vitro, Liberaciòn de epinefrina en tejido blando para disminuir el sangrado Poco despuès Hay un llamamiento a crelulas plaquetarias, Desarrollo de inhibidores de trombina de bajo peso molecular ???? Se han sugerido complejos heparina + antitrombina III o cofactor de heparina II como terapeuticos de coagu- lación extravascular, Proceso de curación de heridas ???? Enfoque Clínico, Inflamación Signos Eritema, Desarrollo de inhibidores de trombina de bajo peso molecular ???? Tambien, que tienen activida antiinflamatoria y antifibrotica en EPI, en modelos murinos, Proceso de curación de heridas Consiste en 4 pasos Hemostasia