WARNING:
JavaScript is turned OFF. None of the links on this concept map will
work until it is reactivated.
If you need help turning JavaScript On, click here.
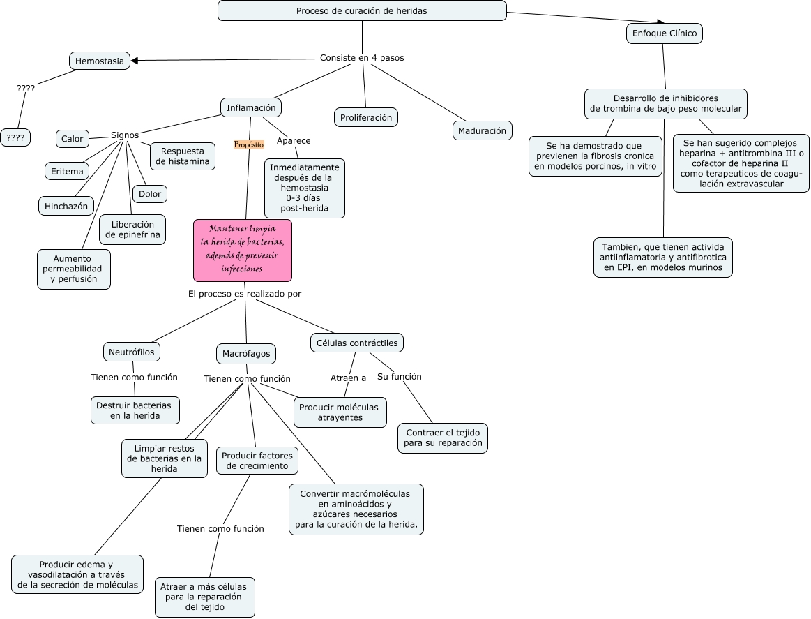
Este Cmap, tiene información relacionada con: Trombina en intersticio, Producir factores de crecimiento Tienen como función Atraer a más células para la reparación del tejido, Proceso de curación de heridas ???? Enfoque Clínico, Macrófagos Tienen como función Producir moléculas atrayentes, Células contráctiles Su función Contraer el tejido para su reparación, Macrófagos Tienen como función Convertir macrómoléculas en aminoácidos y azúcares necesarios para la curación de la herida., Macrófagos Tienen como función Limpiar restos de bacterias en la herida, Macrófagos Tienen como función Producir edema y vasodilatación a través de la secreción de moléculas, Inflamación Aparece Inmediatamente después de la hemostasia 0-3 días post-herida, Inflamación Signos Hinchazón, Inflamación Signos Eritema, Neutrófilos Tienen como función Destruir bacterias en la herida, Proceso de curación de heridas Consiste en 4 pasos Inflamación, Inflamación Signos Dolor, Desarrollo de inhibidores de trombina de bajo peso molecular ???? Se han sugerido complejos heparina + antitrombina III o cofactor de heparina II como terapeuticos de coagu- lación extravascular, Hemostasia ???? ????, Inflamación Signos Liberación de epinefrina, Mantener limpia la herida de bacterias, además de prevenir infecciones El proceso es realizado por Neutrófilos, Mantener limpia la herida de bacterias, además de prevenir infecciones El proceso es realizado por Macrófagos, Inflamación Signos Calor, Inflamación Signos Aumento permeabilidad y perfusión