WARNING:
JavaScript is turned OFF. None of the links on this concept map will
work until it is reactivated.
If you need help turning JavaScript On, click here.
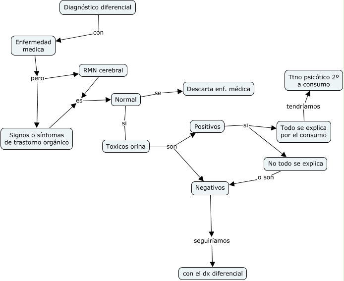
Este Cmap, tiene información relacionada con: dx diferencil grupoA, Todo se explica por el consumo tendríamos Ttno psicótico 2º a consumo, Diagnóstico diferencial con Enfermedad medica, Enfermedad medica pero Signos o síntomas de trastorno orgánico, Signos o síntomas de trastorno orgánico es Normal, Enfermedad medica pero RMN cerebral, Normal si Toxicos orina, RMN cerebral es Normal, No todo se explica o son Negativos, Negativos seguiríamos con el dx diferencial, Toxicos orina son Negativos, Positivos si No todo se explica, Positivos si Todo se explica por el consumo, Toxicos orina son Positivos, Normal se Descarta enf. médica