WARNING:
JavaScript is turned OFF. None of the links on this concept map will
work until it is reactivated.
If you need help turning JavaScript On, click here.
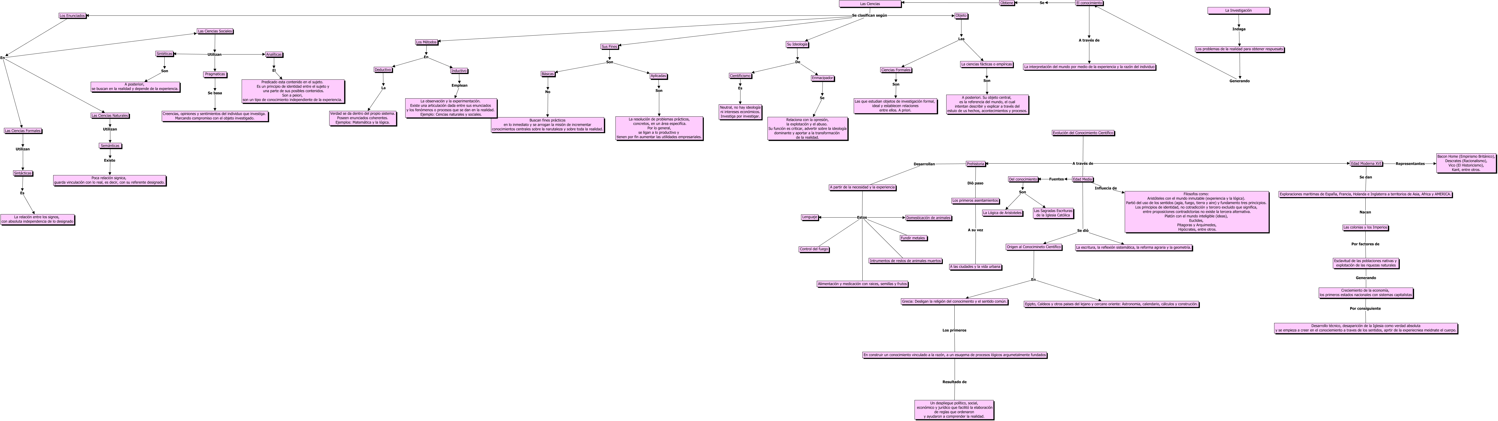
Este Cmap, tiene información relacionada con: Contextualizacón - Actividad 2, Prehistoria Desarrollan A partir de la necesidad y la experiencia, A partir de la necesidad y la experiencia Estos Fundir metales, Edad Media Se dió La escritura, la reflexión sistemática, la reforma agraria y la geometría., Las Ciencias Sociales Utilizan Pragmaticas, Sintéticas Son A posteriori, se buscan en la realidad y depende de la experiencia., Evolución del Conocimiento Científico A través de Edad Media, El conocimiento Se Obtiene, Enmacipador Se Relaciona con la opresión, la explotación y el abuso. Su función es criticar, advertir sobre la ideología dominante y aportar a la transformación de la realidad., A partir de la necesidad y la experiencia Estos Intrumentos de restos de animales muertos, Su Ideología De Cientificismo, Inductivo Emplean La observación y la experimentación. Existe una articulación dada entre sus enunciados y los fenómenos o procesos que se dan en la realidad. Ejemplo: Cencias naturales y sociales., Aplicadas Son La resolución de problemas prácticos, concretos, en un área especifíca. Por lo general, se ligan a lo productivo y tienen por fin aumentar las utilidades empresariales., Prehistoria Dió paso Los primeros asentamientos, Las Ciencias Se clasifican según Los Enunciados, Cientificismo Es Neutral, no hay ideología ni intereses económicos. Investiga por investigar., Los problemas de la realidad para obtener respuesats Generando El conocimiento, Las Ciencias Naturales Utilizan Semánticas, Edad Moderna XVI Se dan Exploraciones maritimas de España, Francia, Holanda e Inglaterra a territorios de Asia, Africa y AMERICA., El conocimiento A través de La interpretación del mundo por medio de la experiencia y la razón del individuo, Los Métodos En Inductivo