WARNING:
JavaScript is turned OFF. None of the links on this concept map will
work until it is reactivated.
If you need help turning JavaScript On, click here.
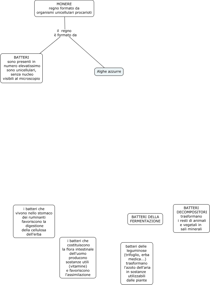
Questa Cmap, creata con IHMC CmapTools, contiene informazioni relative a: Mappa monere, MONERE regno formato da organismi unicellulari procarioti il regno è formato da BATTERI sono presenti in numero elevatissimo sono unicellulari, senza nucleo visibili al microscopio, MONERE regno formato da organismi unicellulari procarioti il regno è formato da Alghe azzurre