WARNING:
JavaScript is turned OFF. None of the links on this concept map will
work until it is reactivated.
If you need help turning JavaScript On, click here.
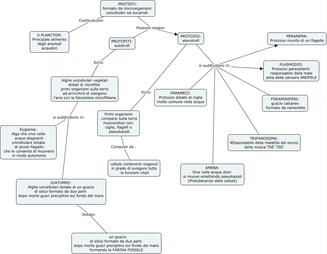
Questa Cmap, creata con IHMC CmapTools, contiene informazioni relative a: mappa protisti, PROTOZOI: eterotrofi Sono: Primi organismi comparsi sulla terra muovendosi con: ciglia, flagelli o pseudopodi, PROTISTI: formato da microorganismi unicellulari ed eucarioti Possono essere: PROTOZOI: eterotrofi, PROTOZOI: eterotrofi si suddividono in: PERANEMA: Protozoo munito di un flagello, DIATOMEE: Alghe unicellulari dotate di un guscio di silice formato da due parti dopo morte gusci precipitno sul fondo del mare Dotate: un guscio di silice formato da due parti dopo morte gusci precipitno sul fondo del mare formando la FARINA FOSSILE, PROTOFITI: autotrofi Sono: Alghe unicellulari vegetali dotati di clorofilla primi organismi sulla terra ad arricchire di ossigeno l'aria con la fotosintesi clorofilliana, PROTISTI: formato da microorganismi unicellulari ed eucarioti Possono essere: PROTOFITI: autotrofi, Primi organismi comparsi sulla terra muovendosi con: ciglia, flagelli o pseudopodi Composti da : cellule contenenti organuli in grado di svolgere tutte le funzioni vitali, PROTISTI: formato da microorganismi unicellulari ed eucarioti Costituiscono: Il PLANCTON: Principale alimento degli anomali acquatici, PROTOZOI: eterotrofi si suddividono in: FORAMINIFERI: guscio calcareo formato da camerette, PROTOZOI: eterotrofi si suddividono in: TRIPANOSOMA: REsponsabile della malattia del sonno della mosca TSE' TSE', PROTOZOI: eterotrofi si suddividono in: AMEBA: Vive nelle acque dolci si muove emettendo pseudopodi (Protuberanze delle cellule), PROTOZOI: eterotrofi si suddividono in: PLASMODIO: Protozoo parassitario responsabile della male attia della zanzara ANOFELE, Alghe unicellulari vegetali dotati di clorofilla primi organismi sulla terra ad arricchire di ossigeno l'aria con la fotosintesi clorofilliana si suddividono in: Euglema: Alga che vive nelle acque stagnanti unicellulare dotata di picolo flagello che le consente di muoversi in modo autonomo, PROTOZOI: eterotrofi si suddividono in: PARAMECI: Protozoo dotato di ciglia molto comune nelle acque, Alghe unicellulari vegetali dotati di clorofilla primi organismi sulla terra ad arricchire di ossigeno l'aria con la fotosintesi clorofilliana si suddividono in: DIATOMEE: Alghe unicellulari dotate di un guscio di silice formato da due parti dopo morte gusci precipitno sul fondo del mare