WARNING:
JavaScript is turned OFF. None of the links on this concept map will
work until it is reactivated.
If you need help turning JavaScript On, click here.
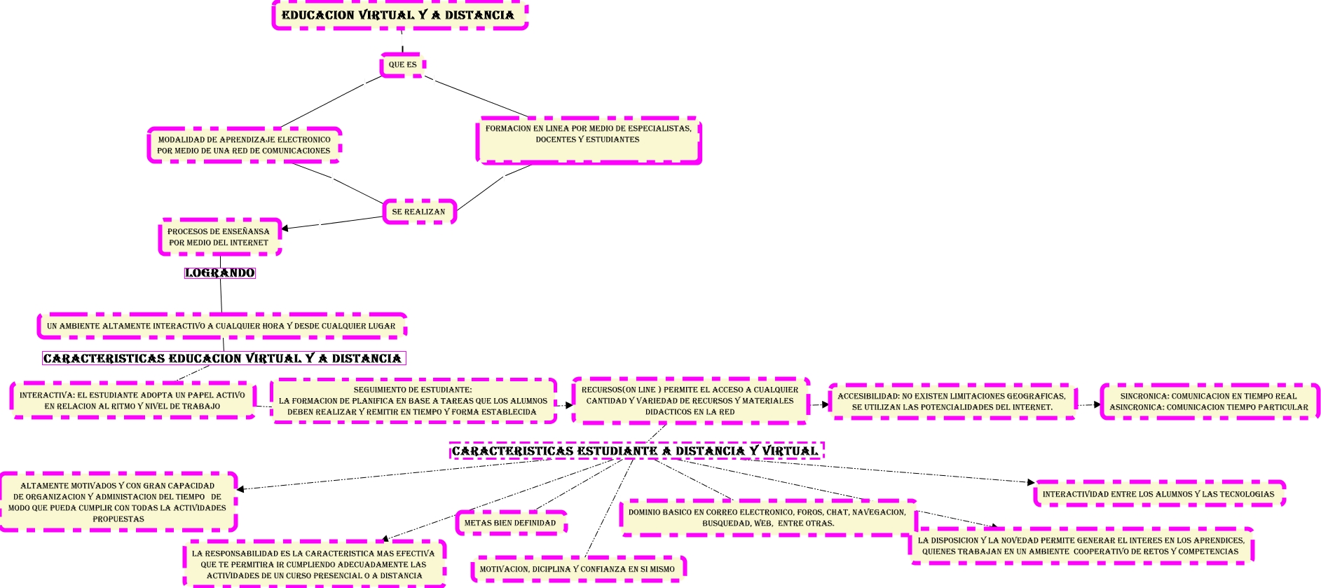
Este Cmap, tiene información relacionada con: educacion virtual y distancia, RECURSOS(ON LINE ) permite el acceso a cualquier cantidad y variedad de recursos y materiales didacticos en la red CARACTERISTICAS ESTUDIANTE A DISTANCIA Y VIRTUAL motivacion, diciplina y confianza en si mismo, INTERACTIVA: el estudiante adopta un papel activo en relacion al ritmo y nivel de trabajo SEGUIMIENTO DE ESTUDIANTE: la formacion de planifica en base a tareas que los alumnos deben realizar y remitir en tiempo y forma establecida, se realizan procesos de enseñansa por medio del internet, ACCESIBILIDAD: no existen limitaciones geograficas, se utilizan las potencialidades del internet. ???? SINCRONICA: comunicacion en tiempo real ASINCRONICA: comunicacion tiempo particular, EDUCACION VIRTUAL Y A DISTANCIA QUE ES, procesos de enseñansa por medio del internet logrando un ambiente altamente interactivo a cualquier hora y desde cualquier lugar, RECURSOS(ON LINE ) permite el acceso a cualquier cantidad y variedad de recursos y materiales didacticos en la red CARACTERISTICAS ESTUDIANTE A DISTANCIA Y VIRTUAL la disposicion y la novedad permite generar el interes en los aprendices, quienes trabajan en un ambiente cooperativo de retos y competencias, modalidad de aprendizaje electronico por medio de una red de comunicaciones se realizan, formacion en linea por medio de especialistas, docentes y estudiantes se realizan, RECURSOS(ON LINE ) permite el acceso a cualquier cantidad y variedad de recursos y materiales didacticos en la red CARACTERISTICAS ESTUDIANTE A DISTANCIA Y VIRTUAL la responsabilidad es la caracteristica mas efectiva que te permitira ir cumpliendo adecuadamente las actividades de un curso presencial o a distancia, RECURSOS(ON LINE ) permite el acceso a cualquier cantidad y variedad de recursos y materiales didacticos en la red ???? ACCESIBILIDAD: no existen limitaciones geograficas, se utilizan las potencialidades del internet., RECURSOS(ON LINE ) permite el acceso a cualquier cantidad y variedad de recursos y materiales didacticos en la red CARACTERISTICAS ESTUDIANTE A DISTANCIA Y VIRTUAL altamente motivados y con gran capacidad de organizacion y administacion del tiempo de modo que pueda cumplir con todas la actividades propuestas, RECURSOS(ON LINE ) permite el acceso a cualquier cantidad y variedad de recursos y materiales didacticos en la red CARACTERISTICAS ESTUDIANTE A DISTANCIA Y VIRTUAL dominio basico en correo electronico, foros, chat, navegacion, busquedad, web, entre otras., QUE ES formacion en linea por medio de especialistas, docentes y estudiantes, SEGUIMIENTO DE ESTUDIANTE: la formacion de planifica en base a tareas que los alumnos deben realizar y remitir en tiempo y forma establecida ???? RECURSOS(ON LINE ) permite el acceso a cualquier cantidad y variedad de recursos y materiales didacticos en la red, QUE ES modalidad de aprendizaje electronico por medio de una red de comunicaciones, RECURSOS(ON LINE ) permite el acceso a cualquier cantidad y variedad de recursos y materiales didacticos en la red CARACTERISTICAS ESTUDIANTE A DISTANCIA Y VIRTUAL metas bien definidad, RECURSOS(ON LINE ) permite el acceso a cualquier cantidad y variedad de recursos y materiales didacticos en la red CARACTERISTICAS ESTUDIANTE A DISTANCIA Y VIRTUAL interactividad entre los alumnos y las tecnologias, un ambiente altamente interactivo a cualquier hora y desde cualquier lugar caracteristicas educacion virtual y a distancia INTERACTIVA: el estudiante adopta un papel activo en relacion al ritmo y nivel de trabajo