WARNING:
JavaScript is turned OFF. None of the links on this concept map will
work until it is reactivated.
If you need help turning JavaScript On, click here.
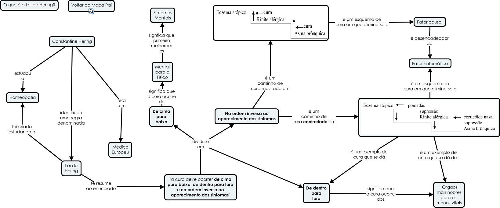
Esse mapa conceitual, produzido no IHMC CmapTools, tem a informação relacionada a: O que é a Lei de Hering, é um exemplo de cura que se dá De dentro para fora, Lei de Hering foi criada estudando a Homeopatia, "a cura deve ocorrer de cima para baixo, de dentro para fora e na ordem inversa ao aparecimento dos sintomas" dividi-se em De cima para baixo, é um exemplo de cura que se dá dos Orgãos mais nobres para os menos vitais, Constantine Hering era um Médico Europeu, De dentro para fora significa que a cura ocorre dos Orgãos mais nobres para os menos vitais, Constantine Hering identificou uma regra denominada Lei de Hering, Na ordem inversa ao aparecimento dos sintomas é um caminho de cura contrariado em, Fator causal é desencadeador do Fator sintomático, é um esquema de cura em que elimina-se o Fator sintomático, "a cura deve ocorrer de cima para baixo, de dentro para fora e na ordem inversa ao aparecimento dos sintomas" dividi-se em De dentro para fora, De cima para baixo significa que a cura ocorre do Mental para o Físico, Constantine Hering estudou a Homeopatia, Lei de Hering se resume ao enunciado "a cura deve ocorrer de cima para baixo, de dentro para fora e na ordem inversa ao aparecimento dos sintomas", "a cura deve ocorrer de cima para baixo, de dentro para fora e na ordem inversa ao aparecimento dos sintomas" dividi-se em Na ordem inversa ao aparecimento dos sintomas, Mental para o Físico signfica que primeiro melhoram os Sintomas Mentais, é um esquema de cura em que elimina-se o Fator causal, Na ordem inversa ao aparecimento dos sintomas é um caminho de cura mostrado em