WARNING:
JavaScript is turned OFF. None of the links on this concept map will
work until it is reactivated.
If you need help turning JavaScript On, click here.
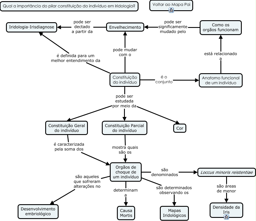
Esse mapa conceitual, produzido no IHMC CmapTools, tem a informação relacionada a: Qual a importância do Pilar constituição do indivíduo, Constituição Parcial do indivíduo mostra quais são os Orgãos de choque de um indivíduo, Constituição do indivíduo pode ser estudada por meio da Cor, Constituição do indivíduo pode ser estudada por meio da Constituição Parcial do indivíduo, Constituição do indivíduo é definida para um melhor entendimento da Iridologia-Irisdiagnose, Orgãos de choque de um indivíduo determinam a Causa Mortis, Orgãos de choque de um indivíduo são aqueles que sofreram alterações no Desenvolvimento embriológico, Constituição do indivíduo pode mudar com o Envelhecimento, Envelhecimento pode ser dectado a partir da Iridologia-Irisdiagnose, Anatomo funcional de um indivíduo está relacionado a Como os orgãos funcionam, Constituição do indivíduo pode ser estudada por meio da Constituição Geral do indivíduo, Como os orgãos funcionam pode ser significamente mudado pelo Envelhecimento, Orgãos de choque de um indivíduo são denominados Loccus minoris reistentiae, Constituição do indivíduo é o conjunto Anatomo funcional de um indivíduo, Orgãos de choque de um indivíduo são determinados observando os Mapas Iridológicos, Constituição Geral do indivíduo é caracterizada pela soma dos Orgãos de choque de um indivíduo, Loccus minoris reistentiae são áreas de menor Densidade da Iris