WARNING:
JavaScript is turned OFF. None of the links on this concept map will
work until it is reactivated.
If you need help turning JavaScript On, click here.
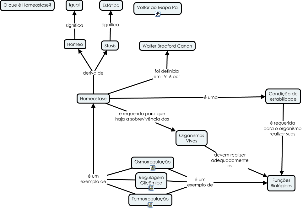
Esse mapa conceitual, produzido no IHMC CmapTools, tem a informação relacionada a: O que é Homeostase, Homeo significa Igual, Termorregulação é um exemplo de Homeostase, Homeostase foi definida em 1916 por Walter Bradford Canon, Organismos Vivos devem realizar adequadamente as Funções Biológicas, Stasis significa Estático, Homeostase é uma Condição de estabilidade, Regulagem Glicêmica é um exemplo de Funções Biológicas, Homeostase é requerida para que haja a sobrevivência dos Organismos Vivos, Osmorregulação é um exemplo de Funções Biológicas, Regulagem Glicêmica é um exemplo de Homeostase, Termorregulação é um exemplo de Funções Biológicas, Homeostase deriva de Stasis, Condição de estabilidade é requerida para o organismo realizar suas Funções Biológicas, Osmorregulação é um exemplo de Homeostase, Homeostase deriva de Homeo