WARNING:
JavaScript is turned OFF. None of the links on this concept map will
work until it is reactivated.
If you need help turning JavaScript On, click here.
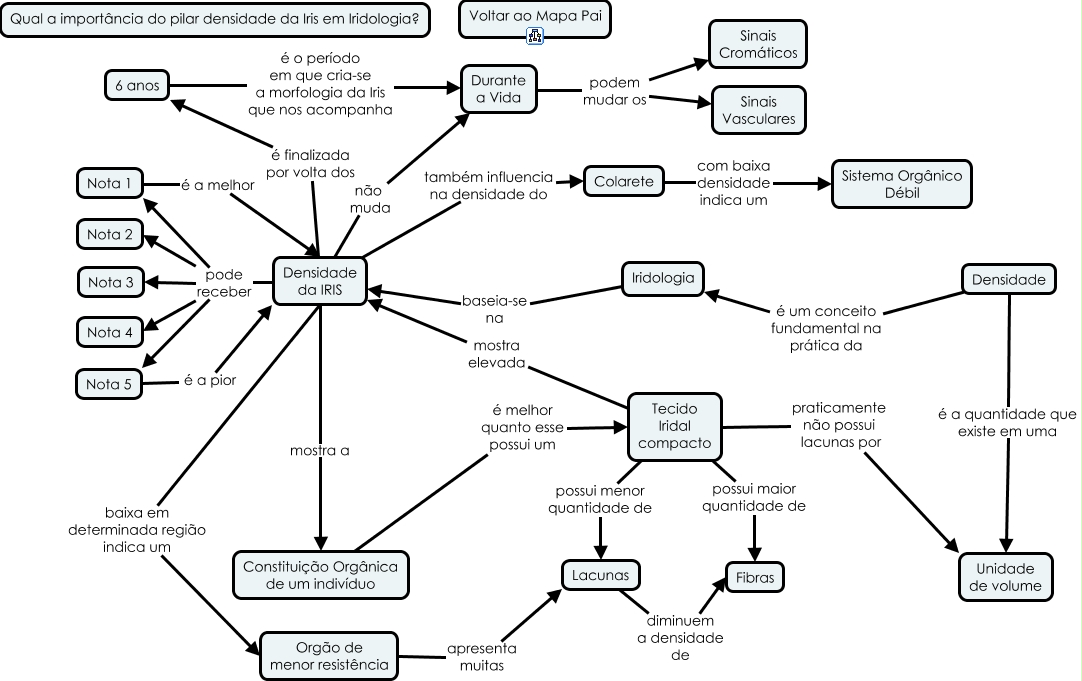
Esse mapa conceitual, produzido no IHMC CmapTools, tem a informação relacionada a: Qual o significado do pilar densidade em Iridologia, Nota 1 é a melhor Densidade da IRIS, Nota 5 é a pior Densidade da IRIS, Densidade da IRIS pode receber Nota 5, Tecido Iridal compacto possui menor quantidade de Lacunas, Tecido Iridal compacto possui maior quantidade de Fibras, Densidade da IRIS pode receber Nota 2, Densidade da IRIS pode receber Nota 4, Densidade da IRIS pode receber Nota 3, Densidade da IRIS baixa em determinada região indica um Orgão de menor resistência, Lacunas diminuem a densidade de Fibras, Densidade da IRIS não muda Durante a Vida, Constituição Orgânica de um indivíduo é melhor quanto esse possui um Tecido Iridal compacto, Densidade é a quantidade que existe em uma Unidade de volume, Tecido Iridal compacto mostra elevada Densidade da IRIS, Densidade da IRIS também influencia na densidade do Colarete, Durante a Vida podem mudar os Sinais Vasculares, Densidade da IRIS mostra a Constituição Orgânica de um indivíduo, Orgão de menor resistência apresenta muitas Lacunas, Iridologia baseia-se na Densidade da IRIS, Densidade da IRIS pode receber Nota 1