WARNING:
JavaScript is turned OFF. None of the links on this concept map will
work until it is reactivated.
If you need help turning JavaScript On, click here.
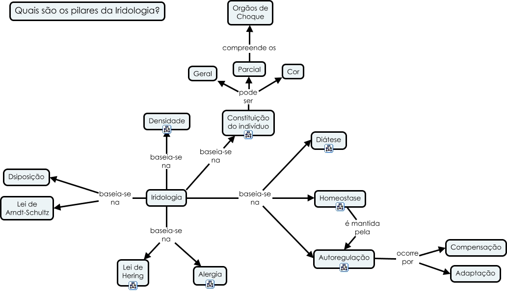
Esse mapa conceitual, produzido no IHMC CmapTools, tem a informação relacionada a: Quais são os pilares da Iridologia, Iridologia baseia-se na Alergia, Iridologia baseia-se na Densidade, Autoregulação ocorre por Compensação, Constituição do indivíduo pode ser Geral, Iridologia baseia-se na Constituição do indivíduo, Iridologia baseia-se na Diátese, Iridologia baseia-se na Homeostase, Iridologia baseia-se na Lei de Arndt-Schultz, Parcial compreende os Orgãos de Choque, Homeostase é mantida pela Autoregulação, Constituição do indivíduo pode ser Parcial, Autoregulação ocorre por Adaptação, Iridologia baseia-se na Autoregulação, Iridologia baseia-se na Dsiposição, Iridologia baseia-se na Lei de Hering, Constituição do indivíduo pode ser Cor