WARNING:
JavaScript is turned OFF. None of the links on this concept map will
work until it is reactivated.
If you need help turning JavaScript On, click here.
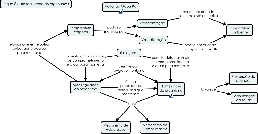
Esse mapa conceitual, produzido no IHMC CmapTools, tem a informação relacionada a: O que é Auto regulação, Vasodilatação ocorre em quando o corpo está em alta Temperatura ambiente, Irisdiagnose permite agir favoravelmente na Auto regulação do organismo, Irisdiagnose permite agir favoravelmente na Homesotase do organismo, Irisdiagnose permite detectar sinais de comprometimento e atuar para manter a Homesotase do organismo, Auto regulação do organismo é uma propriedade hereditária que mantem a Homesotase do organismo, Auto regulação do organismo é um Mecanismo de Adaptação, Irisdiagnose permite detectar sinais de comprometimento e atuar para manter a Auto regulação do organismo, Auto regulação do organismo relaciona-se entre outros coisas aos processos para manter a Temperatura corporal, Homesotase do organismo favorece a Manutenção da saúde, Vasoconstrição ocorre em quando o corpo está em baixa Temperatura ambiente, Temperatura corporal pode ser mantida por Vasoconstrição, Homesotase do organismo é um Mecanismo de Adaptação, Homesotase do organismo é um Mecanismo de Compensação, Auto regulação do organismo é um Mecanismo de Compensação, Homesotase do organismo favorece a Prevenção de doenças, Temperatura corporal pode ser mantida por Vasodilatação