WARNING:
JavaScript is turned OFF. None of the links on this concept map will
work until it is reactivated.
If you need help turning JavaScript On, click here.
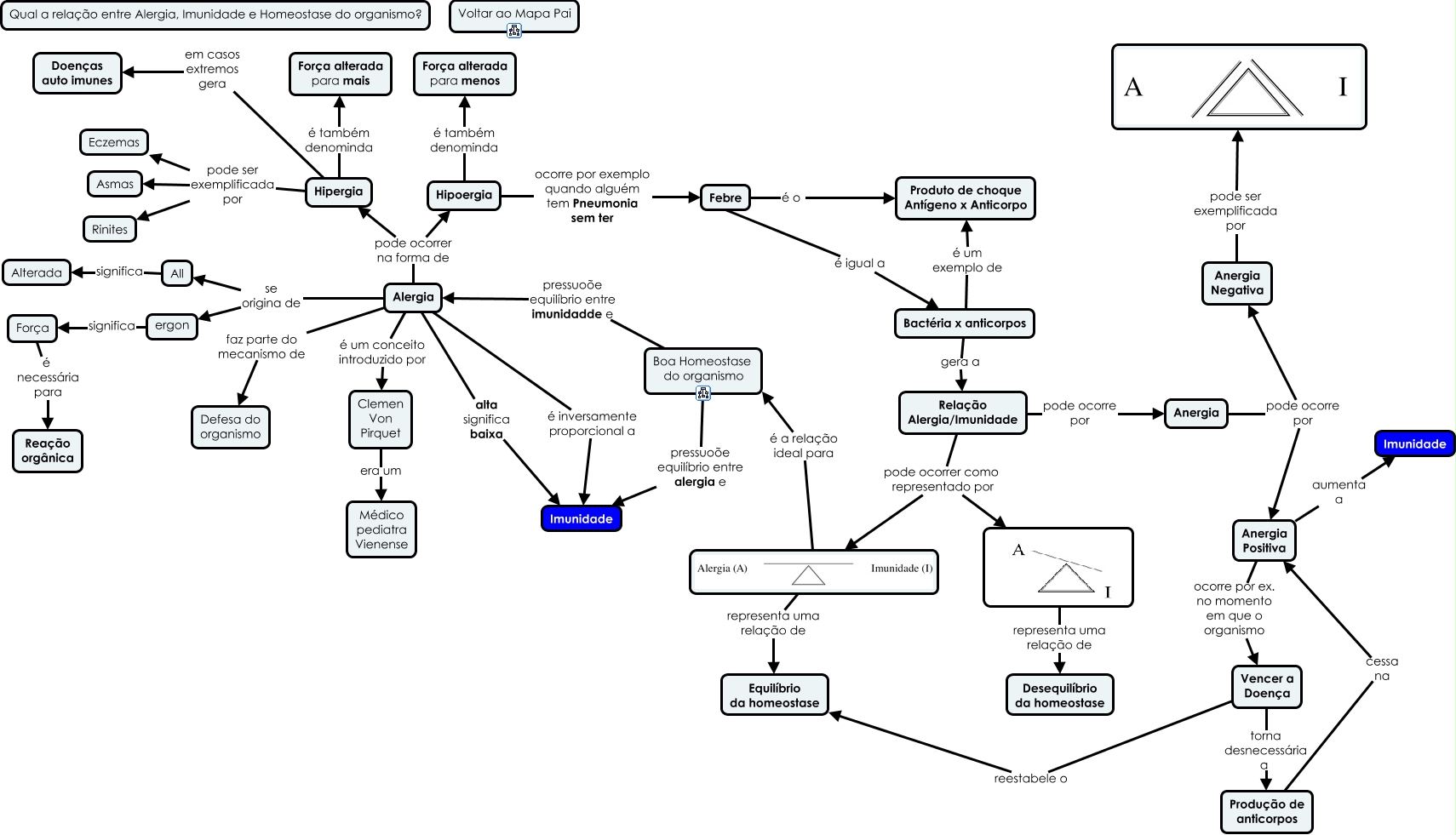
Esse mapa conceitual, produzido no IHMC CmapTools, tem a informação relacionada a: Qual a relação entre Alergia, Imunidade e Homeostase do organismo, Relação Alergia/Imunidade pode ocorre por Anergia, é a relação ideal para Boa Homeostase do organismo, Clemen Von Pirquet era um Médico pediatra Vienense, Hipergia em casos extremos gera Doenças auto imunes, representa uma relação de Desequilíbrio da homeostase, Hipergia pode ser exemplificada por Rinites, Hipergia pode ser exemplificada por Eczemas, Anergia Positiva aumenta a Imunidade, Alergia faz parte do mecanismo de Defesa do organismo, Alergia pode ocorrer na forma de Hipoergia, Febre é o Produto de choque Antígeno x Anticorpo, Anergia Negativa pode ser exemplificada por, Alergia se origina de ergon, Alergia é inversamente proporcional a Imunidade, Hipoergia ocorre por exemplo quando alguém tem Pneumonia sem ter Febre, Bactéria x anticorpos gera a Relação Alergia/Imunidade, Febre é igual a Bactéria x anticorpos, Hipergia pode ser exemplificada por Asmas, Força é necessária para Reação orgânica, Alergia pode ocorrer na forma de Hipergia