WARNING:
JavaScript is turned OFF. None of the links on this concept map will
work until it is reactivated.
If you need help turning JavaScript On, click here.
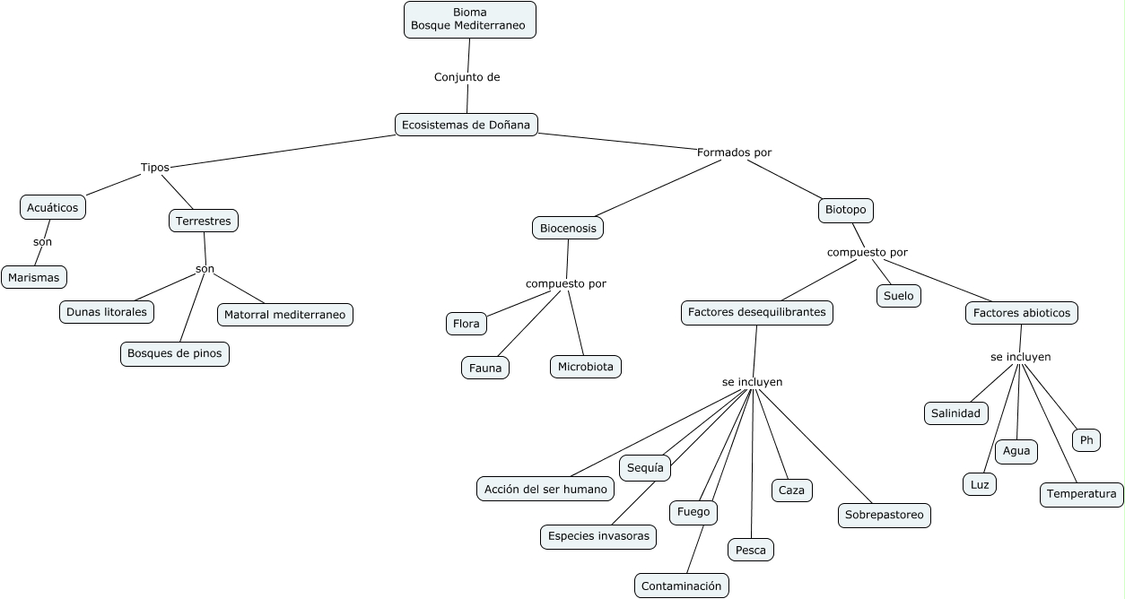
Este Cmap, tiene información relacionada con: Doñana antes, Factores abioticos se incluyen Luz, Terrestres son Matorral mediterraneo, Biotopo compuesto por Factores desequilibrantes, Acuáticos son Marismas, Terrestres son Dunas litorales, Biotopo compuesto por Suelo, Factores desequilibrantes se incluyen Sobrepastoreo, Ecosistemas de Doñana Formados por Biotopo, Factores abioticos se incluyen Agua, Factores abioticos se incluyen Salinidad, Factores desequilibrantes se incluyen Fuego, Ecosistemas de Doñana Tipos Acuáticos, Factores desequilibrantes se incluyen Contaminación, Biotopo compuesto por Factores abioticos, Biocenosis compuesto por Fauna, Factores desequilibrantes se incluyen Especies invasoras, Factores desequilibrantes se incluyen Pesca, Ecosistemas de Doñana Tipos Terrestres, Factores desequilibrantes se incluyen Acción del ser humano, Biocenosis compuesto por Microbiota