WARNING:
JavaScript is turned OFF. None of the links on this concept map will
work until it is reactivated.
If you need help turning JavaScript On, click here.
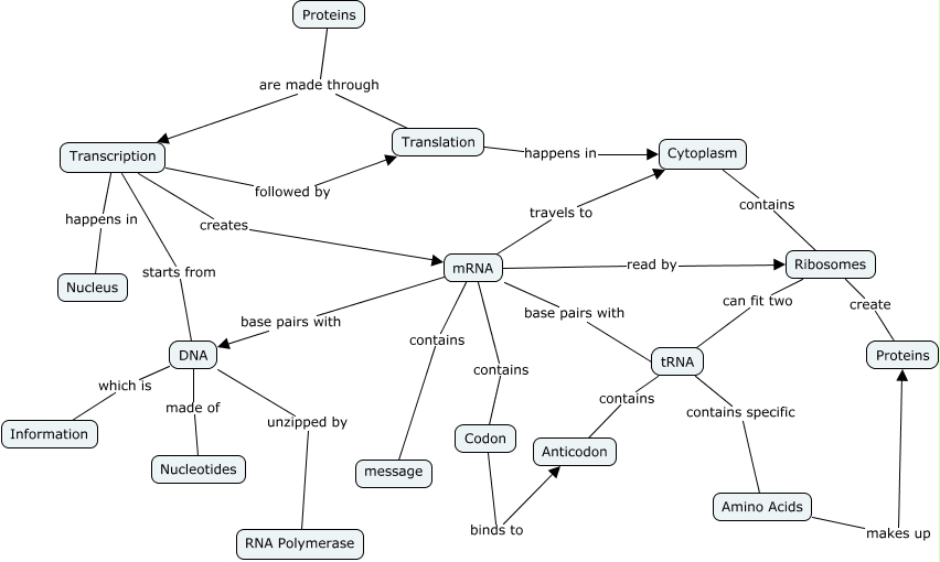
This Concept Map, created with IHMC CmapTools, has information related to: Protein Synthesis, mRNA base pairs with tRNA, DNA which is Information, mRNA read by Ribosomes, Proteins are made through Transcription, Translation happens in Cytoplasm, Transcription starts from DNA, Cytoplasm contains Ribosomes, DNA unzipped by RNA Polymerase, tRNA contains specific Amino Acids, Transcription creates mRNA, Ribosomes can fit two tRNA, Codon binds to Anticodon, mRNA contains message, DNA made of Nucleotides, Proteins are made through Translation, mRNA base pairs with DNA, Transcription followed by Translation, Ribosomes create Proteins, mRNA travels to Cytoplasm, mRNA contains Codon