WARNING:
JavaScript is turned OFF. None of the links on this concept map will
work until it is reactivated.
If you need help turning JavaScript On, click here.
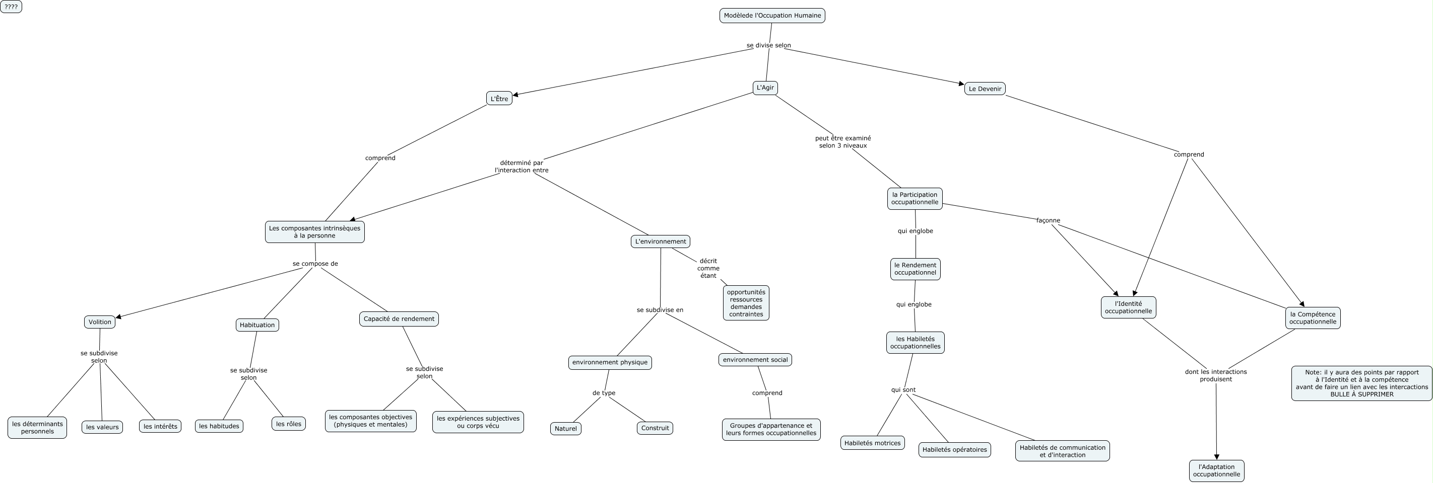
Cette carte de concepts créée avec IHMC CmapTools traite de: Structure pour le MOH, Capacité de rendement se subdivise selon les expériences subjectives ou corps vécu, les Habiletés occupationnelles qui sont Habiletés motrices, L'Agir déterminé par l'interaction entre Les composantes intrinsèques à la personne, environnement social comprend Groupes d'appartenance et leurs formes occupationnelles, environnement physique de type Construit, L'Être comprend Les composantes intrinsèques à la personne, L'Agir déterminé par l'interaction entre L'environnement, L'Agir peut être examiné selon 3 niveaux la Participation occupationnelle, Volition se subdivise selon les intérêts, les Habiletés occupationnelles qui sont Habiletés opératoires, Modèlede l'Occupation Humaine se divise selon L'Agir, Modèlede l'Occupation Humaine se divise selon L'Être, L'environnement décrit comme étant opportunités ressources demandes contraintes, Les composantes intrinsèques à la personne se compose de Volition, Le Devenir comprend la Compétence occupationnelle, Habituation se subdivise selon les rôles, Volition se subdivise selon les déterminants personnels, environnement physique de type Naturel, le Rendement occupationnel qui englobe les Habiletés occupationnelles, Les composantes intrinsèques à la personne se compose de Capacité de rendement