WARNING:
JavaScript is turned OFF. None of the links on this concept map will
work until it is reactivated.
If you need help turning JavaScript On, click here.
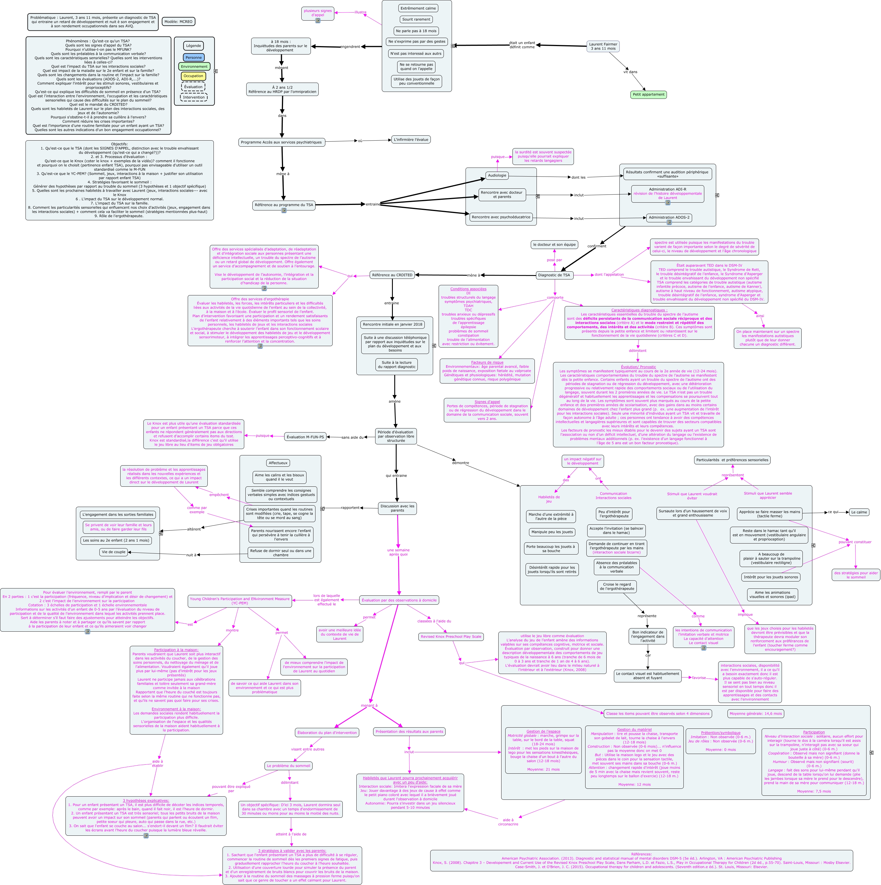
Cette carte de concepts créée avec IHMC CmapTools traite de: Groupe4_Vignette7_sarah, Était auparavant TED dans le DSM-IV TED comprend le trouble autistique, le Syndrome de Rett, le trouble désintégratif de l’enfance, le Syndrome d’Asperger et le trouble envahissant du développement non spécifié TSA comprend les catégories de trouble autistique (autisme infantile précoce, autisme de l’enfance, autisme de Kanner), autisme à haut niveau de fonctionnement, autisme atypique, trouble désintégratif de l’enfance, syndrome d’Asperger et trouble envahissant du développement non spécifié du DSM-IV. ainsi On place maintenant sur un spectre les manifestations autistiques plutôt que de leur donner chacune un diagnostic différent., Présentation des résultats aux parents inclut Habiletés que Laurent pourra prochainement acquiérir avec un peu d'aide: Interaction sociale: Imitera l'expression faciale de sa mère Jeu: Jouer davantage à des jeux de cause à effet comme le petit piano coloré avec lequel il a brièvement joué durant l'observation à domicile Autonomie: Pourra s'investir dans un jeu silencieux pendant 5-10 minutes, Participation à la maison: Parents voudraient que Laurent soit plus interactif dans les activités du coucher, de la gestion des soins personnels, du nettoyage du ménage et de l'alimentation. Voudraient également qu'il joue plus par lui-même (pas d'intérêt pour les jeux présentés) Laurent ne participe jamais aux célébrations familiales et tolère seulement sa grand-mère comme invitée à la maison Rapportent que l'heure du couché est toujours faite selon la même routine qui ne fonctionne pas, et qu'ils ne savent pas quoi faire pour ses crises. Environnement à la maison: Les demandes sociales rendent habituellement la participation plus difficile. L'organisation de l'espace et les qualités sensorielles de la maison aident habituellement à la participation. aide à établir 3 hypothèses explicatives: 1. Pour un enfant présentant un TSA, il est plus difficile de décoter les indices temporels, comme par exemple: après le bain, quand il fait noir, il est l'heure de dormir. 2. Un enfant présentant un TSA est très sensoriel; tous les petits bruits de la maison peuvent avoir un impact sur son sommeil (parents qui parlent ou écoutent un film, petite soeur qui pleure, auto qui passe dans la rue, etc.) 3. On sait que l'enfant se couche au salon... s'endort-il devant un film? Il faudrait éviter les écrans avant l'heure du coucher puisque la lumière bleue réveille., Intérêt pour les jouets sonores pouvant constituer des stratégies pour aider le sommeil, Young Children's Participation and ENvironment Measure (YC-PEM) montre Participation à la maison: Parents voudraient que Laurent soit plus interactif dans les activités du coucher, de la gestion des soins personnels, du nettoyage du ménage et de l'alimentation. Voudraient également qu'il joue plus par lui-même (pas d'intérêt pour les jeux présentés) Laurent ne participe jamais aux célébrations familiales et tolère seulement sa grand-mère comme invitée à la maison Rapportent que l'heure du couché est toujours faite selon la même routine qui ne fonctionne pas, et qu'ils ne savent pas quoi faire pour ses crises. Environnement à la maison: Les demandes sociales rendent habituellement la participation plus difficile. L'organisation de l'espace et les qualités sensorielles de la maison aident habituellement à la participation., Discussion avec les parents rapportent ????, Le problème du sommeil délimitant Un objectif spécifique: D'ici 3 mois, Laurent dormira seul dans sa chambre avec un temps d'endormissement de 30 minutes ou moins pour au moins la moitié des nuits., Audiologie dont les Résultats confirment une audition périphérique «suffisante», Revised Knox Preschool Play Scale qui Classe les items pouvant être observés selon 4 dimensions, Young Children's Participation and ENvironment Measure (YC-PEM) permet de savoir ce qui aide Laurent dans son environnement et ce qui est plus problématique, Programme Accès aux services psychiatriques mène à Référence au programme du TSA, Diagnostic de TSA comporte Conditions associées DI troubles structurels du langage symptômes psychiatriques, TDAH TDC troubles anxieux ou dépressifs troubles spécifiques de l’apprentissage épilepsie problèmes de sommeil constipation trouble de l’alimentation avec restriction ou évitement., ???? amène Période d'évaluation par observation libre structurée, Apprécie se faire masser les mains (tactile ferme) pouvant constituer des stratégies pour aider le sommeil, Diagnostic de TSA mène à Référence au CRDITED, Revised Knox Preschool Play Scale qui utilise le jeu libre comme évaluation L’analyse du jeu de l’enfant amène des informations valables sur ses compétences cognitive, motrice et sociale. Évaluation par observation, construit pour donner une description développementale des comportements de jeu typiques de la naissance à 6 ans (tranche de 6 mois de 0 à 3 ans et tranche de 1 an de 4 à 6 ans). L'évaluation devrait avoir lieu dans le milieu naturel à l'intérieur et à l'extérieur (Knox, 2008), à 18 mois : Inquiétudes des parents sur le développement mènent À 2 ans 1/2 Référence au HRDP par l'omnipraticien, Programme Accès aux services psychiatriques où L'infirmière l'évalue, Évaluation par des observations à domicile permet avoir une meilleure idée du contexte de vie de Laurent, ???? confirment Diagnostic de TSA