WARNING:
JavaScript is turned OFF. None of the links on this concept map will
work until it is reactivated.
If you need help turning JavaScript On, click here.
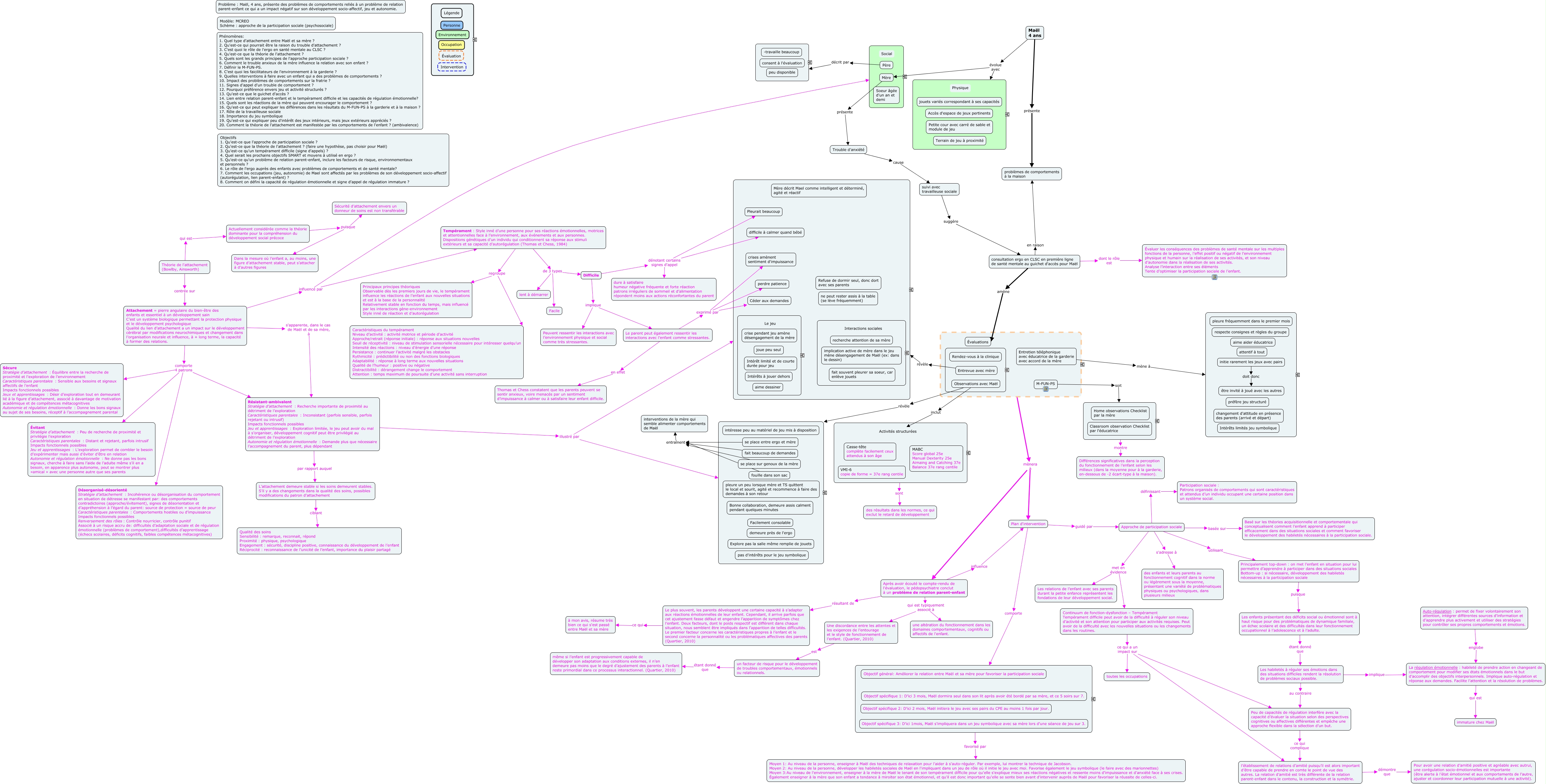
Cette carte de concepts créée avec IHMC CmapTools traite de: Groupe4_Vignette8_sarah, Attachement = pierre angulaire du bien-être des enfants et essentiel à un développement sain C’est un système biologique permettant la protection physique et le développement psychologique Qualité du lien d’attachement a un impact sur le développement cérébral par modifications neurochimiques et changement dans l’organisation neurale et influence, à + long terme, la capacité à former des relations. comporte 4 patrons Désorganisé-désorienté Stratégie d’attachement : Incohérence ou désorganisation du comportement en situation de détresse se manifestant par: des comportements contradictoires (approche/évitement), signes de désorientation et d’appréhension à l’égard du parent: source de protection = source de peur Caractéristiques parentales : Comportements hostiles ou d’impuissance Impacts fonctionnels possibles Renversement des rôles: Contrôle nourricier, contrôle punitif Associé à un risque accru de: difficultés d’adaptation sociale et de régulation émotionnelle (problèmes de comportement),difficultés d’apprentissage (échecs scolaires, déficits cognitifs, faibles compétences métacognitives), ???? sont des résultats dans les normes, ce qui exclut le retard de développement, Approche de participation sociale met en évidence Les relations de l’enfant avec ses parents durant la petite enfance représentent les fondations de leur développement social., Résistant-ambivalent Stratégie d’attachement : Recherche importante de proximité au détriment de l’exploration Caractéristiques parentales : Inconsistant (parfois sensible, parfois rejetant ou intrusif) Impacts fonctionnels possibles Jeu et apprentissages : Exploration limitée, le jeu peut avoir du mal à s’organiser, développement cognitif peut être privilégié au détriment de l’exploration Autonomie et régulation émotionnelle : Demande plus que nécessaire l’accompagnement du parent, plus dépendant illustré par ????, Résistant-ambivalent Stratégie d’attachement : Recherche importante de proximité au détriment de l’exploration Caractéristiques parentales : Inconsistant (parfois sensible, parfois rejetant ou intrusif) Impacts fonctionnels possibles Jeu et apprentissages : Exploration limitée, le jeu peut avoir du mal à s’organiser, développement cognitif peut être privilégié au détriment de l’exploration Autonomie et régulation émotionnelle : Demande plus que nécessaire l’accompagnement du parent, plus dépendant par rapport auquel L’attachement demeure stable si les soins demeurent stables. S’il y a des changements dans la qualité des soins, possibles modifications du patron d’attachement, Maël 4 ans présente problèmes de comportements à la maison, Approche de participation sociale basée sur Basé sur les théories acquisitionnelle et comportementale qui conceptualisent comment l’enfant apprend à participer efficacement dans des situations sociales et comment favoriser le développement des habiletés nécessaires à la participation sociale., Après avoir écouté le compte-rendu de l'évaluation, le pédopsychiatre conclut à un problème de relation parent-enfant qui est typiquement associé à une altération du fonctionnement dans les domaines comportementaux, cognitifs ou affectifs de l'enfant., Actuellement considérée comme la théorie dominante pour la compréhension du développement social précoce puisque Dans la mesure où l’enfant a, au moins, une figure d’attachement stable, peut s’attacher à d’autres figures, consultation ergo en CLSC en première ligne de santé mentale au guichet d'accès pour Maël en raison problèmes de comportements à la maison, Difficile dénotant certains signes d'appel dure à satisfaire humeur négative fréquente et forte réaction patrons irréguliers de sommeil et d’alimentation répondent moins aux actions réconfortantes du parent, se place sur genoux de la mère entraînent interventions de la mère qui semble alimenter comportements de Maël, Le parent peut également ressentir les interactions avec l’enfant comme stressantes. exprimé par perdre patience, Observations avec Maël inclut Activités structurées, Actuellement considérée comme la théorie dominante pour la compréhension du développement social précoce puisque Sécurité d’attachement envers un donneur de soins est non transférable, Résistant-ambivalent Stratégie d’attachement : Recherche importante de proximité au détriment de l’exploration Caractéristiques parentales : Inconsistant (parfois sensible, parfois rejetant ou intrusif) Impacts fonctionnels possibles Jeu et apprentissages : Exploration limitée, le jeu peut avoir du mal à s’organiser, développement cognitif peut être privilégié au détriment de l’exploration Autonomie et régulation émotionnelle : Demande plus que nécessaire l’accompagnement du parent, plus dépendant illustré par ????, Attachement = pierre angulaire du bien-être des enfants et essentiel à un développement sain C’est un système biologique permettant la protection physique et le développement psychologique Qualité du lien d’attachement a un impact sur le développement cérébral par modifications neurochimiques et changement dans l’organisation neurale et influence, à + long terme, la capacité à former des relations. comporte 4 patrons Évitant Stratégie d’attachement : Peu de recherche de proximité et privilégie l’exploration Caractéristiques parentales : Distant et rejetant, parfois intrusif Impacts fonctionnels possibles Jeu et apprentissages : L’exploration permet de combler le besoin d’expérimenter mais aussi d’éviter d’être en relation Autonomie et régulation émotionnelle : Ne donne pas les bons signaux, cherche à faire sans l’aide de l’adulte même s’il en a besoin, en apparence plus autonome, peut se montrer plus «amical » avec une personne autre que ses parents, Approche de participation sociale met en évidence Continuum de fonction-dysfonction – Tempérament Tempérament difficile peut avoir de la difficulté à réguler son niveau d’activité et son attention pour participer aux activités requises. Peut avoir de la difficulté avec les nouvelles situations ou les changements dans les routines., Principalement top-down : on met l’enfant en situation pour lui permettre d’apprendre à participer dans des situations sociales Bottom-up : si nécessaire, développement des habiletés nécessaires à la participation sociale puisque Les enfants présentant des déficits social ou émotionnel sont à haut risque pour des problématiques de dynamique familiale, un échec scolaire et des difficultés dans leur fonctionnement occupationnel à l’adolescence et à l’adulte., consultation ergo en CLSC en première ligne de santé mentale au guichet d'accès pour Maël dont le rôle est Évaluer les conséquences des problèmes de santé mentale sur les multiples fonctions de la personne, l’effet positif ou négatif de l’environnement physique et humain sur la réalisation de ses activités, et son niveau d’autonomie dans la réalisation de ses activités. Analyse l’interaction entre ses éléments Tente d’optimiser la participation sociale de l’enfant.