WARNING:
JavaScript is turned OFF. None of the links on this concept map will
work until it is reactivated.
If you need help turning JavaScript On, click here.
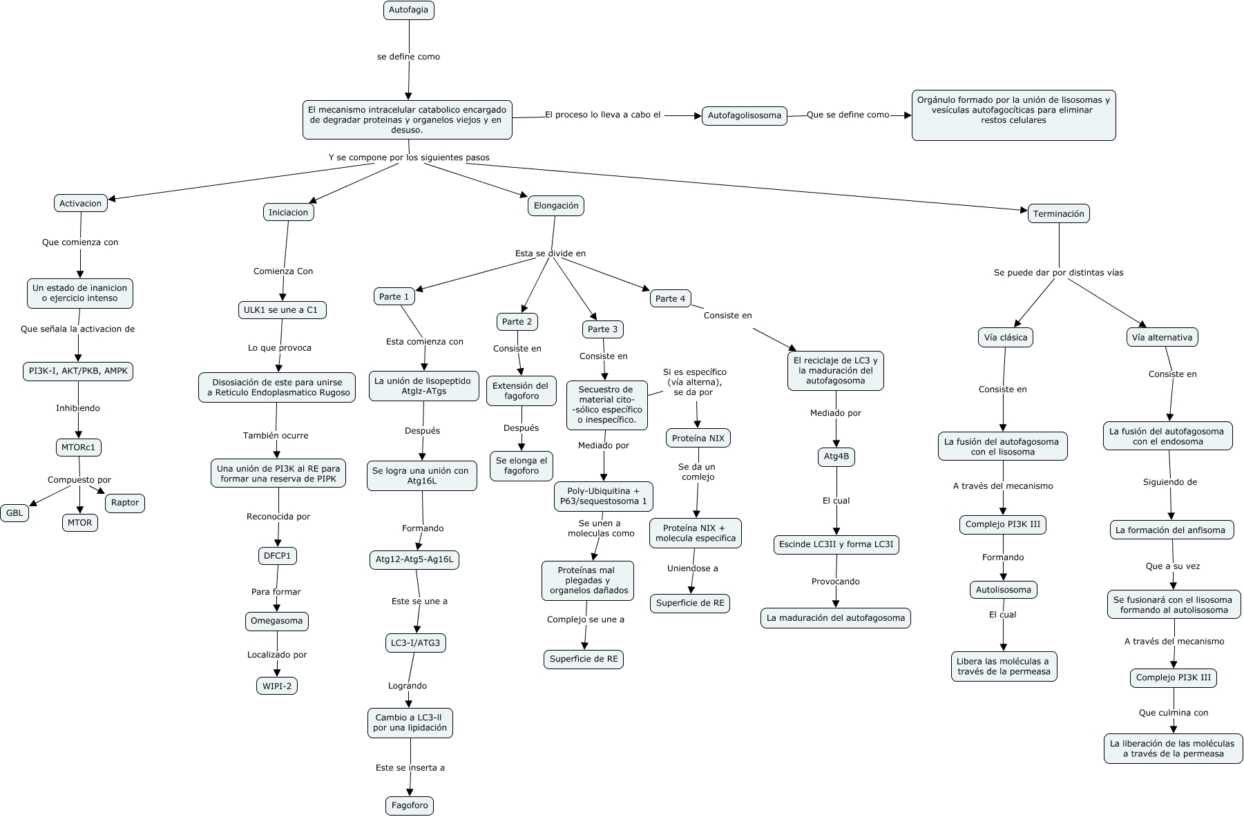
Este Cmap, tiene información relacionada con: Angel 2, Secuestro de material cito- -sólico específico o inespecífico. Mediado por Poly-Ubiquitina + P63/sequestosoma 1, El mecanismo intracelular catabolico encargado de degradar proteinas y organelos viejos y en desuso. Y se compone por los siguientes pasos Terminación, El mecanismo intracelular catabolico encargado de degradar proteinas y organelos viejos y en desuso. Y se compone por los siguientes pasos Activacion, El mecanismo intracelular catabolico encargado de degradar proteinas y organelos viejos y en desuso. Y se compone por los siguientes pasos Elongación, MTORc1 Compuesto por MTOR, Cambio a LC3-ll por una lipidación Este se inserta a Fagoforo, Terminación Se puede dar por distintas vías Vía clásica, Vía alternativa Consiste en La fusión del autofagosoma con el endosoma, Vía clásica Consiste en La fusión del autofagosoma con el lisosoma, Escinde LC3II y forma LC3I Provocando La maduración del autofagosoma, Parte 4 Consiste en El reciclaje de LC3 y la maduración del autofagosoma, Complejo PI3K III Que culmina con La liberación de las moléculas a través de la permeasa, Autofagolisosoma Que se define como Orgánulo formado por la unión de lisosomas y vesículas autofagocíticas para eliminar restos celulares, ULK1 se une a C1 Lo que provoca Disosiación de este para unirse a Reticulo Endoplasmatico Rugoso, Elongación Esta se divide en Parte 4, Secuestro de material cito- -sólico específico o inespecífico. Si es específico (vía alterna), se da por Proteína NIX, Proteínas mal plegadas y organelos dañados Complejo se une a Superficie de RE, La fusión del autofagosoma con el lisosoma A través del mecanismo Complejo PI3K III, Atg12-Atg5-Ag16L Este se une a LC3-I/ATG3, MTORc1 Compuesto por Raptor