WARNING:
JavaScript is turned OFF. None of the links on this concept map will
work until it is reactivated.
If you need help turning JavaScript On, click here.
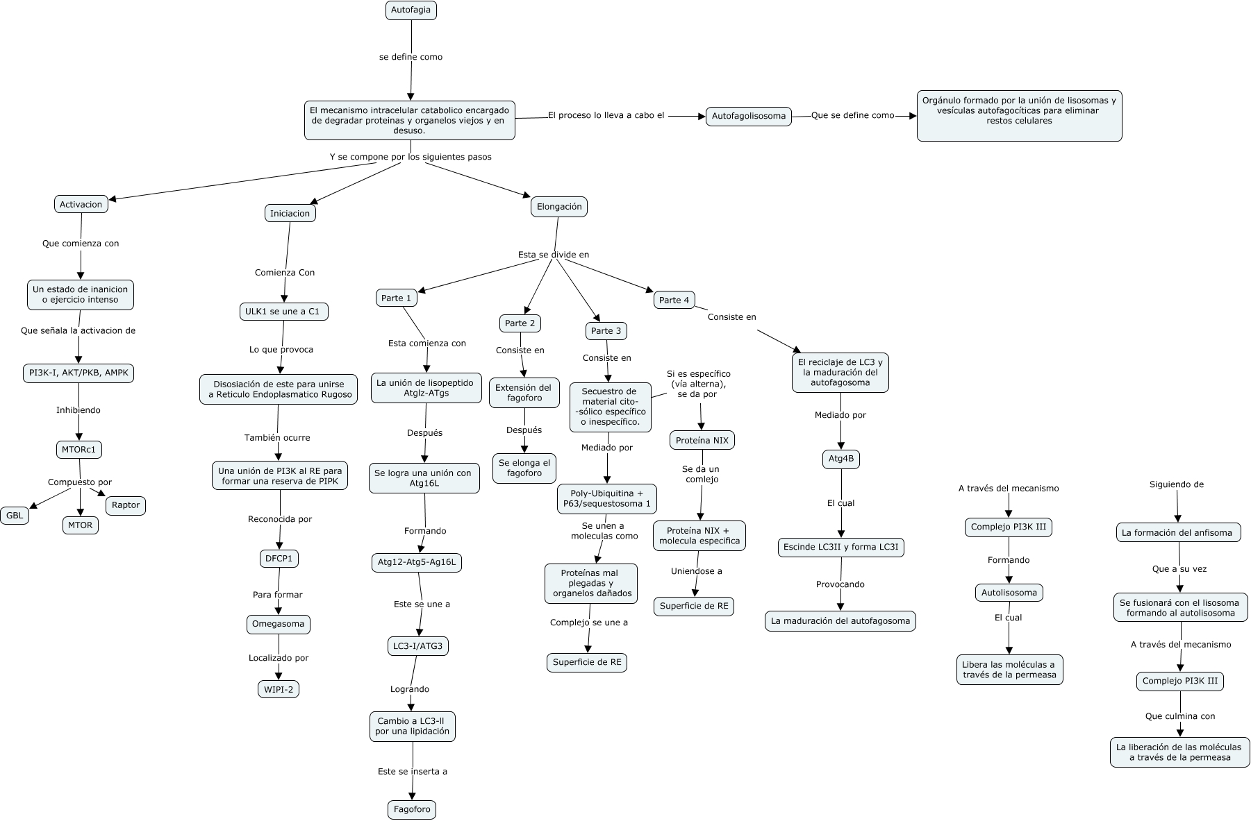
This Concept Map, created with IHMC CmapTools, has information related to: Procesamiento2Mapa2, Se logra una unión con Atg16L Formando Atg12-Atg5-Ag16L, MTORc1 Compuesto por Raptor, Elongación Esta se divide en Parte 4, El reciclaje de LC3 y la maduración del autofagosoma Mediado por Atg4B, Autofagia se define como El mecanismo intracelular catabolico encargado de degradar proteinas y organelos viejos y en desuso., Parte 3 Consiste en Secuestro de material cito- -sólico específico o inespecífico., Autolisosoma El cual Libera las moléculas a través de la permeasa, La unión de lisopeptido Atglz-ATgs Después Se logra una unión con Atg16L, Cambio a LC3-ll por una lipidación Este se inserta a Fagoforo, Atg12-Atg5-Ag16L Este se une a LC3-I/ATG3, Proteína NIX + molecula especifica Uniendose a Superficie de RE, Activacion Que comienza con Un estado de inanicion o ejercicio intenso, Parte 4 Consiste en El reciclaje de LC3 y la maduración del autofagosoma, El mecanismo intracelular catabolico encargado de degradar proteinas y organelos viejos y en desuso. Y se compone por los siguientes pasos Activacion, Complejo PI3K III Que culmina con La liberación de las moléculas a través de la permeasa, Omegasoma Localizado por WIPI-2, LC3-I/ATG3 Logrando Cambio a LC3-ll por una lipidación, El mecanismo intracelular catabolico encargado de degradar proteinas y organelos viejos y en desuso. Y se compone por los siguientes pasos Iniciacion, Escinde LC3II y forma LC3I Provocando La maduración del autofagosoma, Autofagolisosoma Que se define como Orgánulo formado por la unión de lisosomas y vesículas autofagocíticas para eliminar restos celulares