WARNING:
JavaScript is turned OFF. None of the links on this concept map will
work until it is reactivated.
If you need help turning JavaScript On, click here.
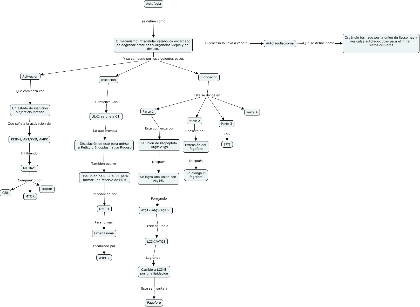
This Concept Map, created with IHMC CmapTools, has information related to: Mecanismos celulares de adaptacion, Extensión del fagoforo Después Se elonga el fagoforo, Elongación Esta se divide en Parte 2, Elongación Esta se divide en Parte 4, Elongación Esta se divide en Parte 3, Parte 2 Consiste en Extensión del fagoforo, Activacion Que comienza con Un estado de inanicion o ejercicio intenso, Omegasoma Localizado por WIPI-2, Parte 3 ???? ????