WARNING:
JavaScript is turned OFF. None of the links on this concept map will
work until it is reactivated.
If you need help turning JavaScript On, click here.
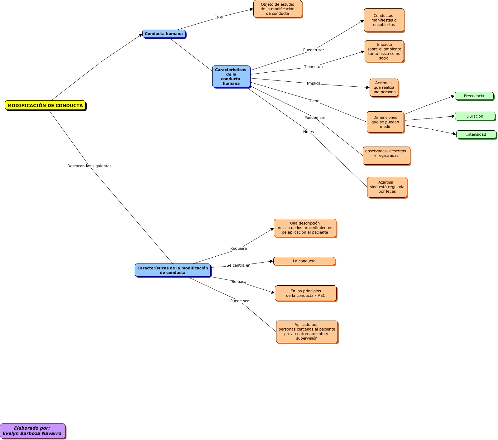
Este Cmap, tiene información relacionada con: MAPA CONCEPTUAL - EVELYN BARBOZA, MODIFICACIÓN DE CONDUCTA Destacan las siguientes Características de la modificación de conducta, Características de la conducta humana Tienen un Impacto sobre el ambiente tanto físico como social, Características de la modificación de conducta Se centra en La conducta, Conducta humana Características de la conducta humana, Características de la conducta humana Implica Acciones que realiza una persona, MODIFICACIÓN DE CONDUCTA Conducta humana, Conducta humana Es el Objeto de estudio de la modificación de conducta, Características de la conducta humana No es Azarosa, sino está regulada por leyes, Dimensiones que se pueden medir Frecuencia, Características de la modificación de conducta Se basa En los principios de la conducta - AEC, Características de la modificación de conducta Puede ser Aplicado por personas cercanas al paciente previa entrenamiento y supervisión, Características de la conducta humana Tiene Dimensiones que se pueden medir, Dimensiones que se pueden medir Duración, Características de la conducta humana Pueden ser observadas, descritas y registradas, Dimensiones que se pueden medir Intensidad, Características de la conducta humana Pueden ser Conductas manifiestas o encubiertas, Características de la modificación de conducta Requiere Una descripción precisa de los procedimientos de aplicación al paciente