WARNING:
JavaScript is turned OFF. None of the links on this concept map will
work until it is reactivated.
If you need help turning JavaScript On, click here.
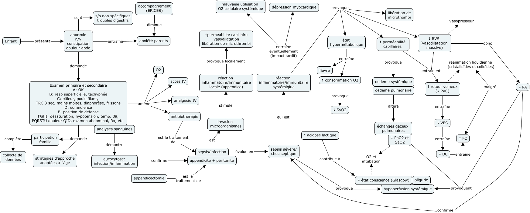
Cette carte de concepts créée avec IHMC CmapTools traite de: Choc septique H18, Examen primaire et secondaire A: OK B: resp superficielle, tachypnée C: pâleur, pouls filant, TRC 3 sec, mains moites, diaphorèse, frissons D: somnolence E: position de défense FGHI: désaturation, hypotension, temp. 39, PQRSTU douleur QID, examen abdominal, Rx, etc demande stratégies d'approche adaptées à l'âge, réaction inflammatoire/immunitaire systémiqiue provoque ↓ RVS (vasodilatation massive), ↑ acidose lactique contribue à ↓ état conscience (Glasgow), ↓ VES entraîne ↓ DC, Examen primaire et secondaire A: OK B: resp superficielle, tachypnée C: pâleur, pouls filant, TRC 3 sec, mains moites, diaphorèse, frissons D: somnolence E: position de défense FGHI: désaturation, hypotension, temp. 39, PQRSTU douleur QID, examen abdominal, Rx, etc amène analgésie IV, Examen primaire et secondaire A: OK B: resp superficielle, tachypnée C: pâleur, pouls filant, TRC 3 sec, mains moites, diaphorèse, frissons D: somnolence E: position de défense FGHI: désaturation, hypotension, temp. 39, PQRSTU douleur QID, examen abdominal, Rx, etc amène acces IV, échanges gazeux pulmonaires provoquent hypoperfusion systémique, appendicectomie est le traitement de appendicite + péritonite, ↓ RVS (vasodilatation massive) donc ↓ PA, réaction inflammatoire/immunitaire systémiqiue provoque état hypermétabolique, invasion microorganismes stimule réaction inflammatoire/immunitaire locale (appendice), ↓ PA provoquent hypoperfusion systémique, Examen primaire et secondaire A: OK B: resp superficielle, tachypnée C: pâleur, pouls filant, TRC 3 sec, mains moites, diaphorèse, frissons D: somnolence E: position de défense FGHI: désaturation, hypotension, temp. 39, PQRSTU douleur QID, examen abdominal, Rx, etc demande participation famille, ↓ PaO2 et SaO2 ???? O2 et intubation, ↓ PA malgré ↑ FC, oedeme pulmonaire altère échanges gazeux pulmonaires, antibiothérapie est le traitement de sepsis/infection, appendicite + péritonite est invasion microorganismes, état hypermétabolique entraîne fièvre, ↓ DC entraine ↑ FC