WARNING:
JavaScript is turned OFF. None of the links on this concept map will
work until it is reactivated.
If you need help turning JavaScript On, click here.
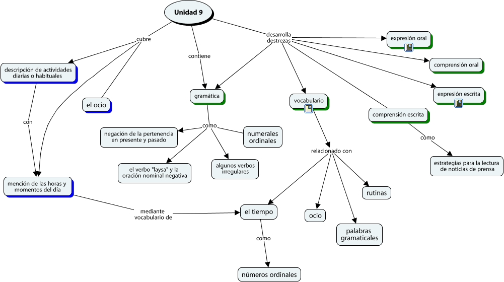
Este Cmap, tiene información relacionada con: Kitab unidad 9, Unidad 9 desarrolla destrezas vocabulario, Unidad 9 desarrolla destrezas gramática, Unidad 9 cubre el ocio, Unidad 9 desarrolla destrezas expresión escrita, vocabulario relacionado con ocio, gramática como numerales ordinales, vocabulario relacionado con palabras gramaticales, Unidad 9 cubre mención de las horas y momentos del día, gramática como algunos verbos irregulares, mención de las horas y momentos del día mediante vocabulario de el tiempo, gramática como negación de la pertenencia en presente y pasado, Unidad 9 desarrolla destrezas comprensión oral, Unidad 9 desarrolla destrezas comprensión escrita, gramática como el verbo "laysa" y la oración nominal negativa, descripción de actividades diarias o habituales con mención de las horas y momentos del día, vocabulario relacionado con el tiempo, comprensión escrita como estrategias para la lectura de noticias de prensa, el tiempo como números ordinales, Unidad 9 cubre descripción de actividades diarias o habituales, Unidad 9 desarrolla destrezas expresión oral