WARNING:
JavaScript is turned OFF. None of the links on this concept map will
work until it is reactivated.
If you need help turning JavaScript On, click here.
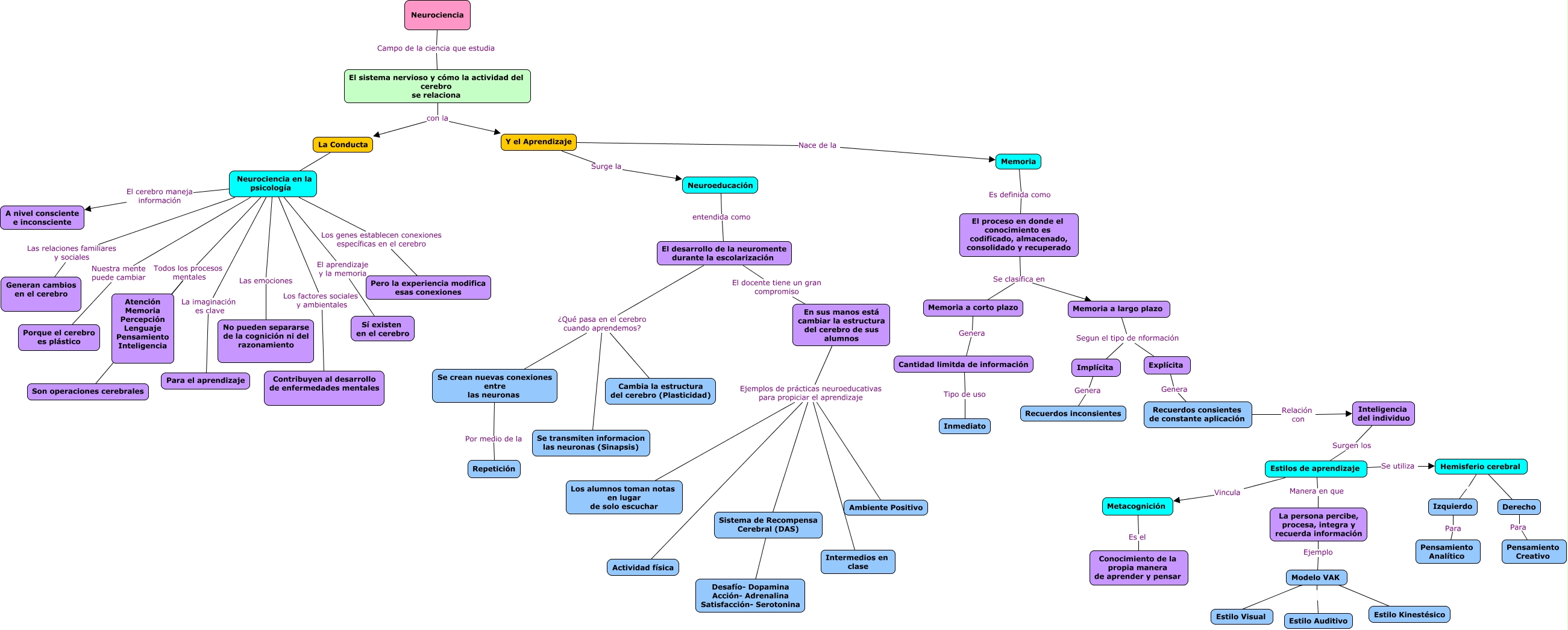
Este Cmap, tiene información relacionada con: Neurociencia en el proceso de aprendizaje, Memoria a largo plazo Segun el tipo de nformación Explícita, Se crean nuevas conexiones entre las neuronas Por medio de la Repetición, Modelo VAK Estilo Visual, Modelo VAK Estilo Auditivo, En sus manos está cambiar la estructura del cerebro de sus alumnos Ejemplos de prácticas neuroeducativas para propiciar el aprendizaje Intermedios en clase, Implícita Genera Recuerdos inconsientes, Neurociencia en la psicología Las relaciones familiares y sociales Generan cambios en el cerebro, Estilos de aprendizaje Vincula Metacognición, El desarrollo de la neuromente durante la escolarización ¿Qué pasa en el cerebro cuando aprendemos? Cambia la estructura del cerebro (Plasticidad), Hemisferio cerebral Izquierdo, Neurociencia en la psicología Los factores sociales y ambientales Contribuyen al desarrollo de enfermedades mentales, El proceso en donde el conocimiento es codificado, almacenado, consolidado y recuperado Se clasifica en Memoria a largo plazo, Explícita Genera Recuerdos consientes de constante aplicación, Estilos de aprendizaje Se utiliza Hemisferio cerebral, Hemisferio cerebral Derecho, En sus manos está cambiar la estructura del cerebro de sus alumnos Ejemplos de prácticas neuroeducativas para propiciar el aprendizaje Actividad física, Neurociencia en la psicología Nuestra mente puede cambiar Porque el cerebro es plástico, En sus manos está cambiar la estructura del cerebro de sus alumnos Ejemplos de prácticas neuroeducativas para propiciar el aprendizaje Los alumnos toman notas en lugar de solo escuchar, El sistema nervioso y cómo la actividad del cerebro se relaciona con la Y el Aprendizaje, Memoria a largo plazo Segun el tipo de nformación Implícita