WARNING:
JavaScript is turned OFF. None of the links on this concept map will
work until it is reactivated.
If you need help turning JavaScript On, click here.
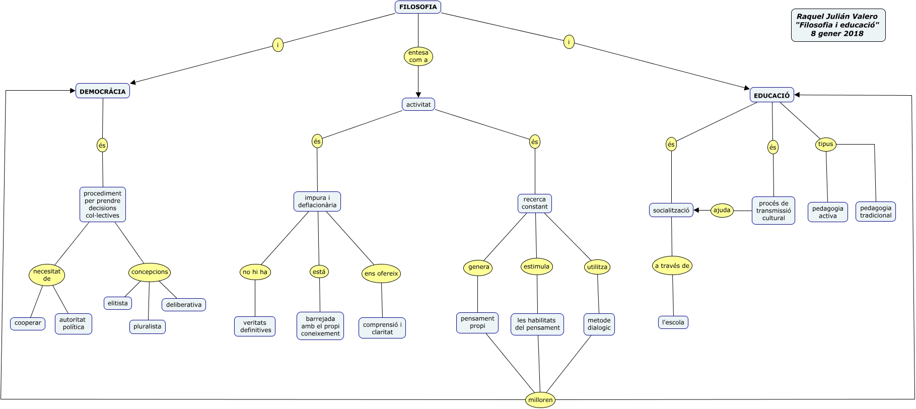
Aquest mapa conceptual conté informació relacionada amb: filosofia i educació 3, EDUCACIÓ tipus pedagogia activa, metode dialogic milloren EDUCACIÓ, recerca constant utilitza metode dialogic, impura i deflacionària ens ofereix comprensió i claritat, procediment per prendre decisions col·lectives necesitat de cooperar, recerca constant estimula les habilitats del pensament, procés de transmissió cultural ajuda socialització, pensament propi milloren DEMOCRÀCIA, procediment per prendre decisions col·lectives necesitat de autoritat política, procediment per prendre decisions col·lectives concepcions elitista, recerca constant genera pensament propi, impura i deflacionària está barrejada amb el propi coneixement, impura i deflacionària no hi ha veritats definitives, FILOSOFIA entesa com a activitat, procediment per prendre decisions col·lectives concepcions pluralista, EDUCACIÓ és socialització, metode dialogic milloren DEMOCRÀCIA, EDUCACIÓ és procés de transmissió cultural, procediment per prendre decisions col·lectives concepcions deliberativa, activitat és impura i deflacionària