WARNING:
JavaScript is turned OFF. None of the links on this concept map will
work until it is reactivated.
If you need help turning JavaScript On, click here.
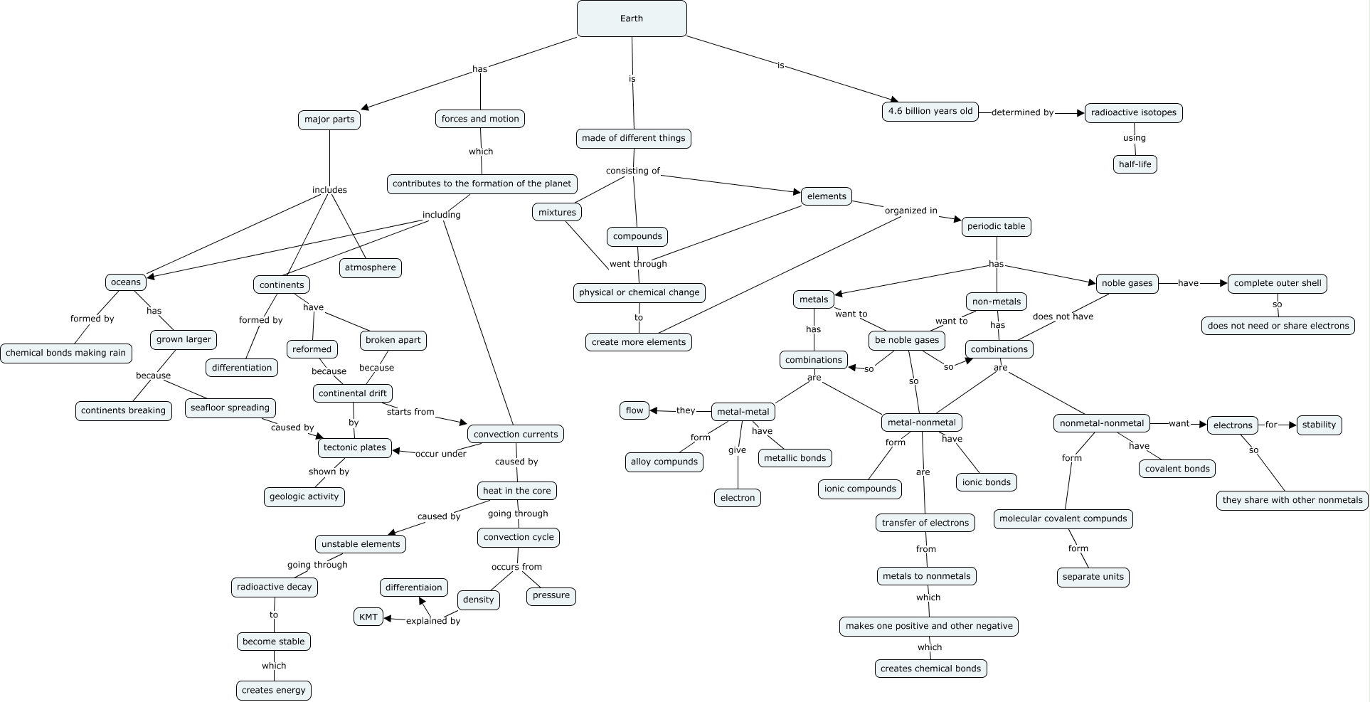
This Concept Map, created with IHMC CmapTools, has information related to: Extra Credit CMAP, made of different things consisting of mixtures, combinations are metal-nonmetal, tectonic plates shown by geologic activity, broken apart because continental drift, nonmetal-nonmetal want electrons, Earth is 4.6 billion years old, reformed because continental drift, periodic table has noble gases, contributes to the formation of the planet including continents, metals to nonmetals which makes one positive and other negative, metal-metal have metallic bonds, molecular covalent compunds form separate units, physical or chemical change to create more elements, density explained by KMT, contributes to the formation of the planet including convection currents, radioactive decay to become stable, contributes to the formation of the planet including oceans, oceans formed by chemical bonds making rain, metal-nonmetal have ionic bonds, makes one positive and other negative which creates chemical bonds