WARNING:
JavaScript is turned OFF. None of the links on this concept map will
work until it is reactivated.
If you need help turning JavaScript On, click here.
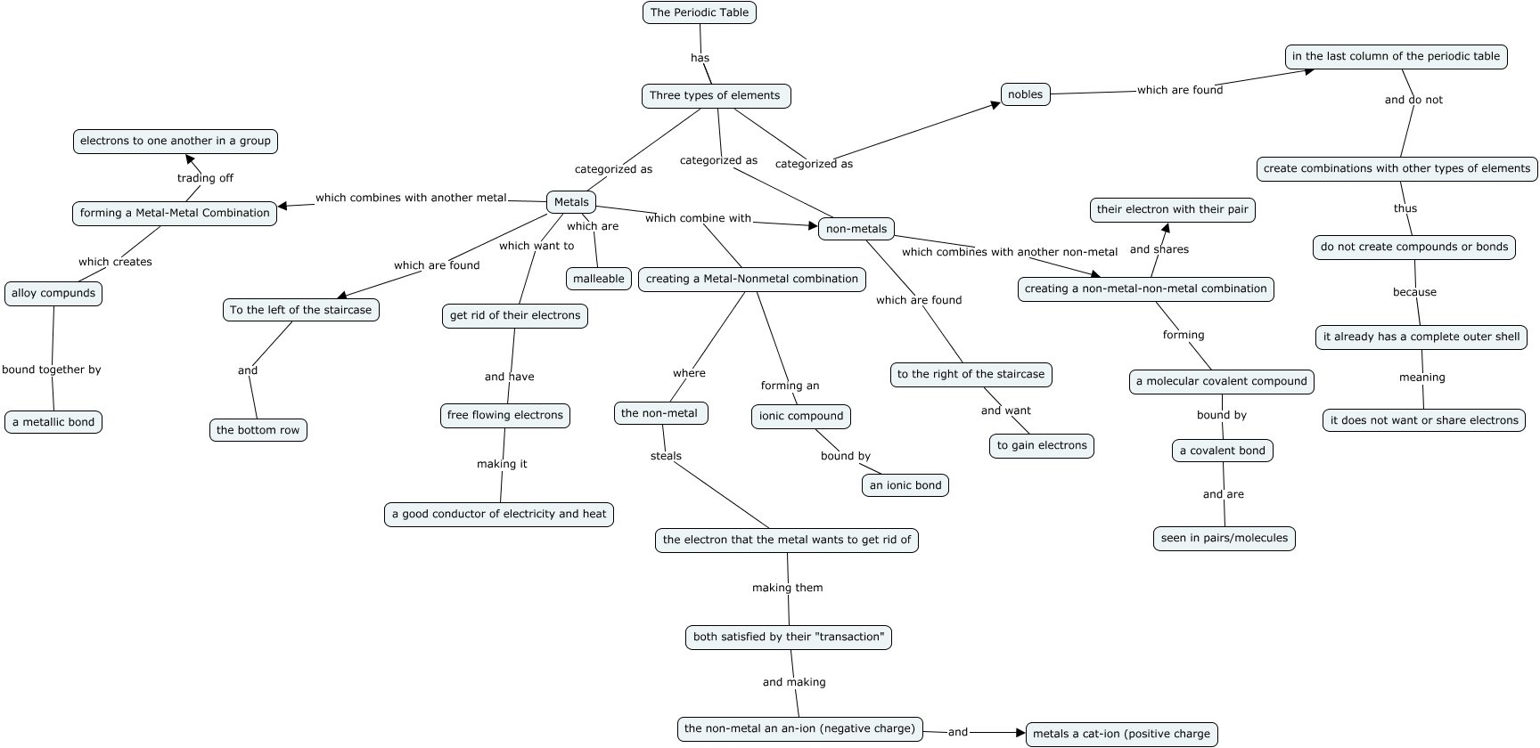
This Concept Map, created with IHMC CmapTools, has information related to: CMAP of Element Combinations, alloy compunds bound together by a metallic bond, creating a Metal-Nonmetal combination forming an ionic compound, get rid of their electrons and have free flowing electrons, a covalent bond and are seen in pairs/molecules, the non-metal steals the electron that the metal wants to get rid of, The Periodic Table has Three types of elements, do not create compounds or bonds because it already has a complete outer shell, it already has a complete outer shell meaning it does not want or share electrons, creating a non-metal-non-metal combination forming a molecular covalent compound, Metals which combine with creating a Metal-Nonmetal combination, creating a Metal-Nonmetal combination where the non-metal, Three types of elements categorized as Metals, in the last column of the periodic table and do not create combinations with other types of elements, Metals which want to get rid of their electrons, a molecular covalent compound bound by a covalent bond, non-metals which combines with another non-metal creating a non-metal-non-metal combination, nobles which are found in the last column of the periodic table, forming a Metal-Metal Combination trading off electrons to one another in a group, to the right of the staircase and want to gain electrons, the non-metal an an-ion (negative charge) and metals a cat-ion (positive charge