WARNING:
JavaScript is turned OFF. None of the links on this concept map will
work until it is reactivated.
If you need help turning JavaScript On, click here.
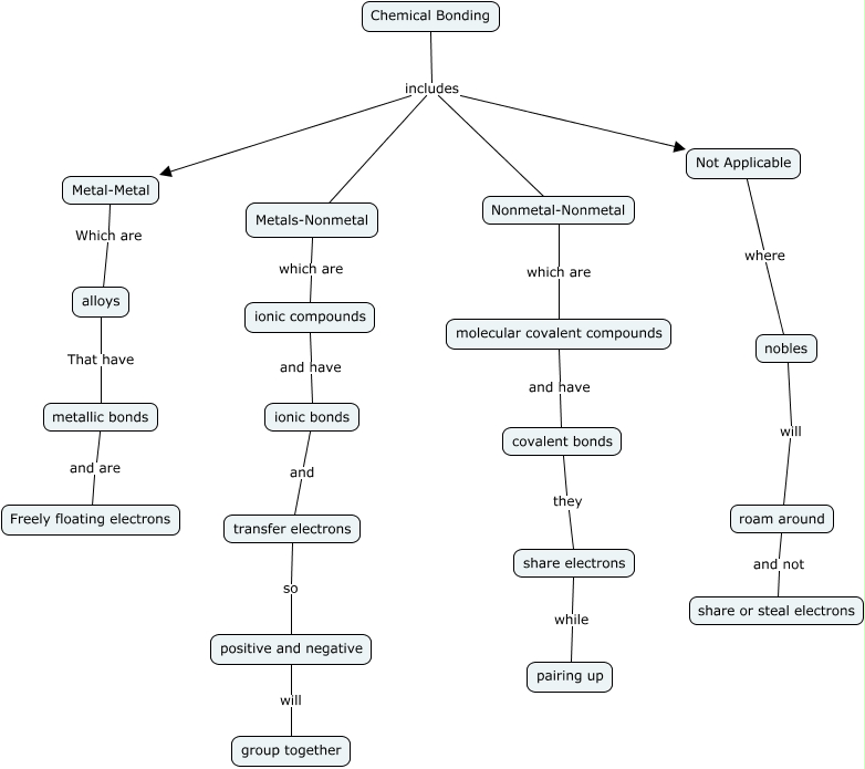
This Concept Map, created with IHMC CmapTools, has information related to: Chemical Bonding, Chemical Bonding includes Metals-Nonmetal, Not Applicable where nobles, Chemical Bonding includes Metal-Metal, Nonmetal-Nonmetal which are molecular covalent compounds, roam around and not share or steal electrons, Chemical Bonding includes Not Applicable, transfer electrons so positive and negative, positive and negative will group together, alloys That have metallic bonds, molecular covalent compounds and have covalent bonds, share electrons while pairing up, covalent bonds they share electrons, Chemical Bonding includes Nonmetal-Nonmetal, ionic compounds and have ionic bonds, Metal-Metal Which are alloys, nobles will roam around, metallic bonds and are Freely floating electrons, ionic bonds and transfer electrons, Metals-Nonmetal which are ionic compounds