WARNING:
JavaScript is turned OFF. None of the links on this concept map will
work until it is reactivated.
If you need help turning JavaScript On, click here.
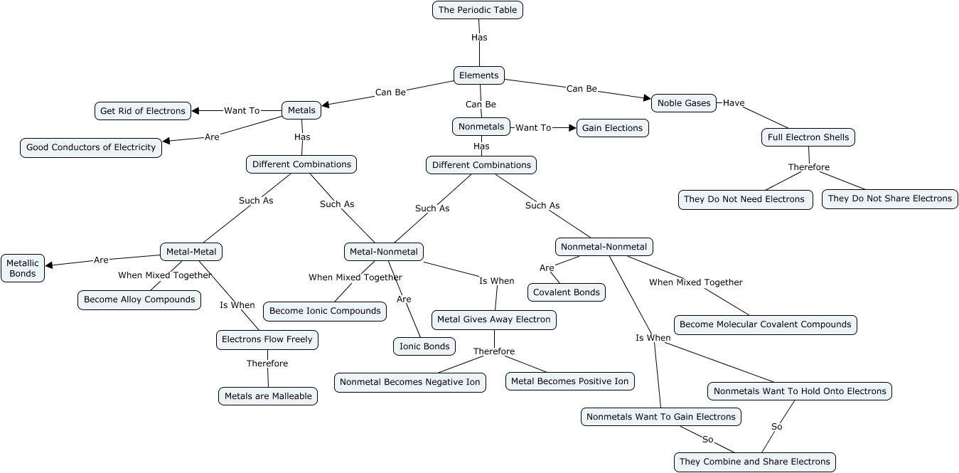
This Concept Map, created with IHMC CmapTools, has information related to: Chemical Bonding Cmap, Different Combinations Such As Metal-Nonmetal, Different Combinations Such As Metal-Metal, Different Combinations Such As Metal-Nonmetal, Metal-Metal When Mixed Together Become Alloy Compounds, Elements Can Be Metals, Nonmetal-Nonmetal Are Covalent Bonds, Nonmetals Want To Gain Electrons So They Combine and Share Electrons, Nonmetal-Nonmetal Is When Nonmetals Want To Gain Electrons, Metal-Nonmetal Are Ionic Bonds, Nonmetal-Nonmetal Is When Nonmetals Want To Hold Onto Electrons, Full Electron Shells Therefore They Do Not Need Electrons, Metals Are Good Conductors of Electricity, Electrons Flow Freely Therefore Metals are Malleable, Metal-Nonmetal Is When Metal Gives Away Electron, Metal-Metal Is When Electrons Flow Freely, Metal-Nonmetal When Mixed Together Become Ionic Compounds, Noble Gases Have Full Electron Shells, Nonmetals Has Different Combinations, The Periodic Table Has Elements, Different Combinations Such As Nonmetal-Nonmetal