WARNING:
JavaScript is turned OFF. None of the links on this concept map will
work until it is reactivated.
If you need help turning JavaScript On, click here.
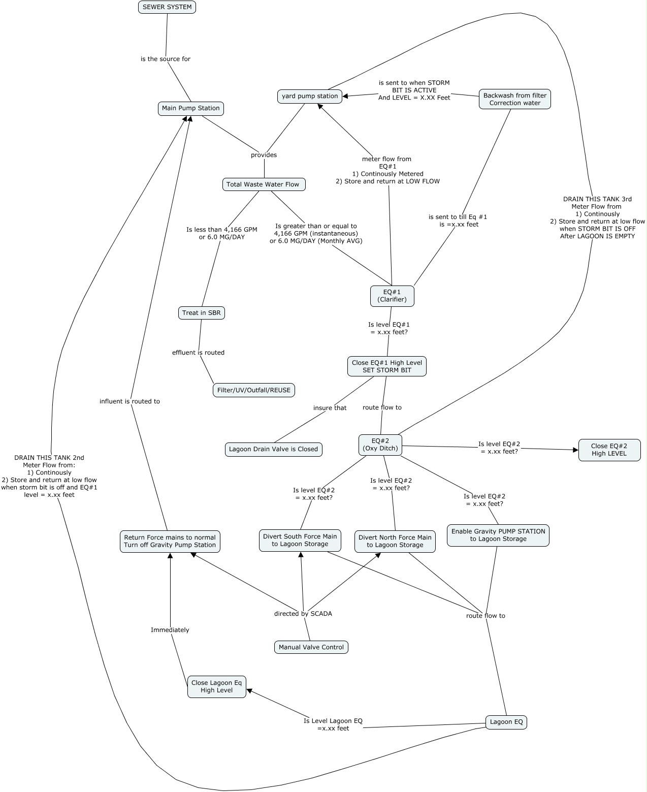
This Concept Map, created with IHMC CmapTools, has information related to: EQ Fill Management, Manual Valve Control directed by SCADA Return Force mains to normal Turn off Gravity Pump Station, Close EQ#1 High Level SET STORM BIT insure that Lagoon Drain Valve is Closed, Lagoon EQ DRAIN THIS TANK 2nd Meter Flow from: 1) Continously 2) Store and return at low flow when storm bit is off and EQ#1 level = x.xx feet Main Pump Station, Divert North Force Main to Lagoon Storage route flow to Lagoon EQ, EQ#2 (Oxy Ditch) Is level EQ#2 = x.xx feet? Divert North Force Main to Lagoon Storage, Treat in SBR effluent is routed Filter/UV/Outfall/REUSE, EQ#1 (Clarifier) meter flow from EQ#1 1) Continously Metered 2) Store and return at LOW FLOW yard pump station, Manual Valve Control directed by SCADA Divert North Force Main to Lagoon Storage, Total Waste Water Flow Is greater than or equal to 4,166 GPM (instantaneous) or 6.0 MG/DAY (Monthly AVG) EQ#1 (Clarifier), Main Pump Station provides Total Waste Water Flow, yard pump station provides Total Waste Water Flow, EQ#2 (Oxy Ditch) DRAIN THIS TANK 3rd Meter Flow from 1) Continously 2) Store and return at low flow when STORM BIT IS OFF After LAGOON IS EMPTY yard pump station, Return Force mains to normal Turn off Gravity Pump Station influent is routed to Main Pump Station, EQ#2 (Oxy Ditch) Is level EQ#2 = x.xx feet? Divert South Force Main to Lagoon Storage, SEWER SYSTEM is the source for Main Pump Station, EQ#2 (Oxy Ditch) Is level EQ#2 = x.xx feet? Close EQ#2 High LEVEL, Divert South Force Main to Lagoon Storage route flow to Lagoon EQ, Enable Gravity PUMP STATION to Lagoon Storage route flow to Lagoon EQ, Close Lagoon Eq High Level Immediately Return Force mains to normal Turn off Gravity Pump Station, EQ#1 (Clarifier) Is level EQ#1 = x.xx feet? Close EQ#1 High Level SET STORM BIT