WARNING:
JavaScript is turned OFF. None of the links on this concept map will
work until it is reactivated.
If you need help turning JavaScript On, click here.
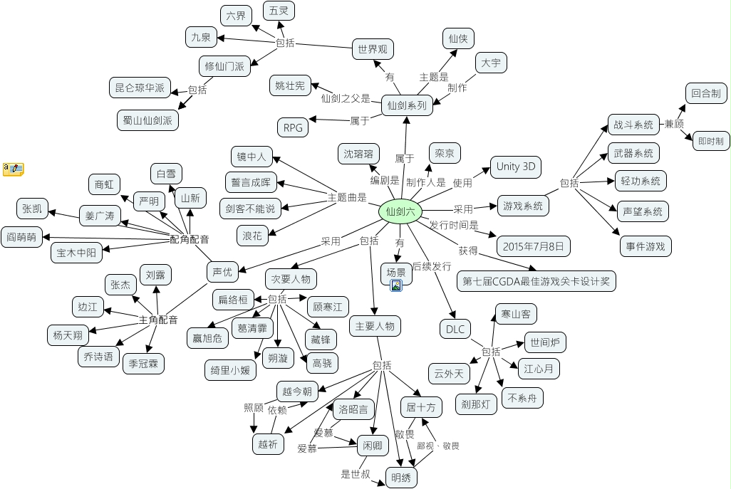
此概念图以 IHMC CmapTools 创建, 内含信息有关于: 仙剑奇侠传概念地图(展示), 世界观 包括 修仙门派, 声优 配角配音 商虹, 主要人物 包括 闲卿, 次要人物 包括 赢旭危, 仙剑六 使用 Unity 3D, 仙剑六 主题曲是 剑客不能说, DLC 包括 江心月, 仙剑系列 有 世界观, 声优 配角配音 阎萌萌, 仙剑六 有 场景, 修仙门派 包括 蜀山仙剑派, 声优 配角配音 严明, 游戏系统 包括 声望系统, 仙剑六 主题曲是 镜中人, DLC 包括 世间炉, 次要人物 包括 扁络桓, 声优 主角配音 季冠霖, 修仙门派 包括 昆仑琼华派, 游戏系统 包括 战斗系统, 仙剑六 采用 声优