WARNING:
JavaScript is turned OFF. None of the links on this concept map will
work until it is reactivated.
If you need help turning JavaScript On, click here.
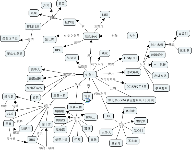
此概念图以 IHMC CmapTools 创建, 内含信息有关于: 仙剑(加入场景图片), DLC 包括 刹那灯, 次要人物 包括 藏锋, 仙剑六 包括 次要人物, 战斗系统 兼顾 即时制, 仙剑六 主题曲是 誓言成晖, 明绣 鄙视、敬畏 居十方, 主要人物 包括 明绣, 主要人物 包括 越祈, DLC 包括 不系舟, 游戏系统 包括 武器幻化, 次要人物 包括 葛清霏, 越祈 依赖 越今朝, 洛昭言 爱慕 闲卿, 闲卿 爱慕 洛昭言, 次要人物 包括 绮里小媛, DLC 包括 云外天, 世界观 包括 修仙门派, 仙剑系列 有 世界观, 仙剑六 发行时间是 2015年7月8日, 仙剑系列 主题是 仙侠