WARNING:
JavaScript is turned OFF. None of the links on this concept map will
work until it is reactivated.
If you need help turning JavaScript On, click here.
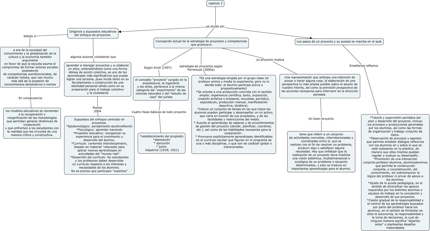
Este Cmap, tiene información relacionada con: capitulo 2, Orígenes y supuestos educativos del enfoque de proyectos debido a a era de la sociedad del conocimiento y la globalización de la cultura y la economía también argumenta en favor de que la escuela asuma el compromiso de formar actores sociales poseedores de competencias sociofuncionales, de carácter holista, que van mucho más allá de la posesión de conocimientos declarativos e inertes, Orígenes y supuestos educativos del enfoque de proyectos algunos autores consideran que aprender a manejar proyectos y a colaborar en ellos, entendiéndolos como una forma idónea de acción colectiva, es uno de los aprendizajes más significativos que puede lograr una persona, pues incide tanto en su facultamiento o construcción de una identidad personal sólida como en su preparación para el trabajo colectivo y la ciudadanía, Concepción actual de la estrategia de proyectos y competencias que promueve estrategia de proyectos según Perrenoud (2000a) *Es una estrategia dirigida por el grupo-clase (el profesor anima y media la experiencia, pero no lo decide todo: el alumno participa activa y propositivamente) *Se orienta a una producción concreta (en el sentido amplio: experiencia científica, texto, exposición, creación artística o artesanal, encuesta, periódico, espectáculo, producción manual, manifestación deportiva, etcétera). *Induce un conjunto de tareas en las que todos los alumnos pueden participar y desempeñar un rol activo, que varía en función de sus propósitos, y de las facilidades y restricciones del medio. * Suscita el aprendizaje de saberes y de procedimientos de gestión del proyecto (decidir, planificar, coordinar, etc.), así como de las habilidades necesarias para la cooperación . * Promueve explícitamente aprendizajes identificables en el currículo escolar que figuran en el programa de una o más disciplinas, o que son de carácter global o transversales., a era de la sociedad del conocimiento y la globalización de la cultura y la economía también argumenta en favor de que la escuela asuma el compromiso de formar actores sociales poseedores de competencias sociofuncionales, de carácter holista, que van mucho más allá de la posesión de conocimientos declarativos e inertes En consecuencia los modelos educativos se reorientan a la recuperación y resignificación de las metodologías que permitan generar dinámicas de cooperación y que enfrentan a los estudiantes con la realidad que les circunda de una manera crítica y constructiva., capitulo 2 se divide em Los pasos de un proyecto y su puesta en marcha en el aula, Una representación que anticipa una intención de actuar o hacer alguna cosa, la elaboración de una perspectiva lo más amplia posible sobre el asunto de nuestro interés, así como la previsión prospectiva de las acciones necesarias para intervenir en la dirección pensada. Un buen proyecto tiene que referir a un conjunto de actividades concretas, interrelacionadas y coordinadas entre sí, que se realizan con el fin de resolver un problema, producir algo o satisfacer alguna necesidad. Hay que enfatizar que la realización de un proyecto lleva implícita una visión sistémica, multidimensional o ecológica de un problema o situación determinados, y esto se traduce en importantes aprendizajes para el alumno., capitulo 2 se divide em Concepción actual de la estrategia de proyectos y competencias que promueve, Concepción actual de la estrategia de proyectos y competencias que promueve Según Knoll (1997) el concepto "proyecto" surgido en la arquitectura, la ingeniería y las artes, pertenece a la misma categoría del "experimento" de las ciencias naturales o del "estudio de caso" del jurista, aprender a manejar proyectos y a colaborar en ellos, entendiéndolos como una forma idónea de acción colectiva, es uno de los aprendizajes más significativos que puede lograr una persona, pues incide tanto en su facultamiento o construcción de una identidad personal sólida como en su preparación para el trabajo colectivo y la ciudadanía Posner 2004 Supuestos del enfoque centrado en proyectos. *Epistemológico: pensamiento-acciónreflexión *Psicológico: aprender haciendo *Propósito educativo: reorganizar su experiencia para el crecimiento y desarrollo del alumno. *Currículo: contenido interdisciplinario, basado en material "relevante para aplicar nuevos aprendizajes en actividades del "mundo real". *Desarrollo del currículo: los estudiantes y los profesores deben desarrollar un currículo respecto a los intereses y necesidades de los alumnos. No es preciso que participen "expertos", Los pasos de un proyecto y su puesta en marcha en el aula Enseñanza reflexiva *Tutoría y supervisión periódica del plan y desarrollo del proyecto, incluso los procesos y producciones generadas por los alumnos, así como las formas de organización y trabajo conjunto de éstos. *Observación de procesos y agentes que permita entablar diálogos reflexivos con los alumnos en y sobre lo que se está realizando en la práctica, de manera que ellos mismos puedan regular y evaluar su desempeño. *Promoción de una interacción conjunta profesor-alumnos, alumnosalumnos que permita la construcción conjunta, o coconstrucción, del conocimiento, sin sobreimponer la lógica del profesor ni privar de apoyo a los alumnos. *Ajuste de la ayuda pedagógica, en el sentido de diversificar los apoyos requeridos por los distintos alumnos o equipos de trabajo en la concepción y desarrollo de sus proyectos. *Cesión gradual de la responsabilidad y el control de los aprendizajes buscados por parte del profesor hacia los alumnos, en el sentido de fomentar en ellos la autonomía, la responsabilidad y la toma de decisiones, lo cual de ninguna manera significa "dejarlos solos" o plantearles desafíos inabordables, el concepto "proyecto" surgido en la arquitectura, la ingeniería y las artes, pertenece a la misma categoría del "experimento" de las ciencias naturales o del "estudio de caso" del jurista Cuatro fases básicas de todo proyecto *establecimiento del propósito *planeación * ejecución * juicio. Kilpatrick (1918; 1921), capitulo 2 se divide em Orígenes y supuestos educativos del enfoque de proyectos, Concepción actual de la estrategia de proyectos y competencias que promueve un proyecto implica Una representación que anticipa una intención de actuar o hacer alguna cosa, la elaboración de una perspectiva lo más amplia posible sobre el asunto de nuestro interés, así como la previsión prospectiva de las acciones necesarias para intervenir en la dirección pensada.