WARNING:
JavaScript is turned OFF. None of the links on this concept map will
work until it is reactivated.
If you need help turning JavaScript On, click here.
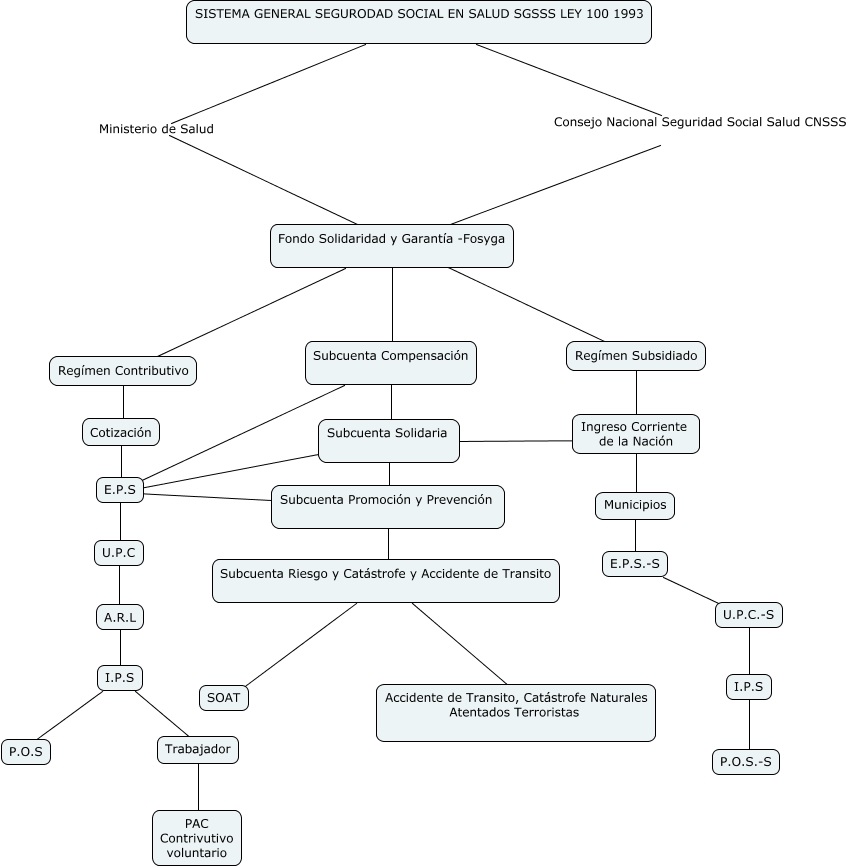
Este Cmap, tiene información relacionada con: Legislación En Salud, Subcuenta Riesgo y Catástrofe y Accidente de Transito ???? SOAT, Subcuenta Compensación ???? Subcuenta Solidaria, Subcuenta Solidaria ???? Ingreso Corriente de la Nación, Regímen Subsidiado ???? Ingreso Corriente de la Nación, Fondo Solidaridad y Garantía -Fosyga ???? Regímen Contributivo, Subcuenta Solidaria ???? E.P.S, Subcuenta Compensación ???? E.P.S, SISTEMA GENERAL SEGURODAD SOCIAL EN SALUD SGSSS LEY 100 1993 Consejo Nacional Seguridad Social Salud CNSSS Fondo Solidaridad y Garantía -Fosyga, U.P.C.-S ???? I.P.S, Subcuenta Promoción y Prevención ???? Subcuenta Riesgo y Catástrofe y Accidente de Transito, Fondo Solidaridad y Garantía -Fosyga ???? Subcuenta Compensación, E.P.S ???? U.P.C, Subcuenta Promoción y Prevención ???? E.P.S, Subcuenta Riesgo y Catástrofe y Accidente de Transito ???? Accidente de Transito, Catástrofe Naturales Atentados Terroristas, Cotización ???? E.P.S, I.P.S ???? P.O.S, E.P.S.-S ???? U.P.C.-S, Regímen Contributivo ???? Cotización, A.R.L ???? I.P.S, SISTEMA GENERAL SEGURODAD SOCIAL EN SALUD SGSSS LEY 100 1993 Ministerio de Salud Regímen Subsidiado